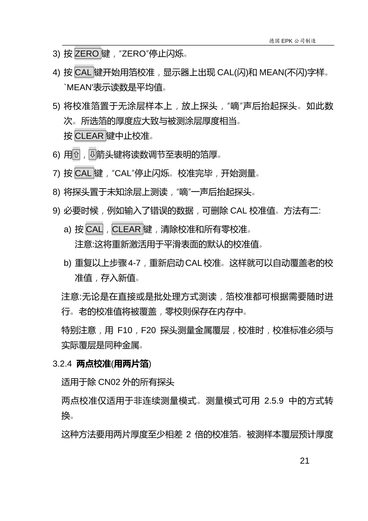
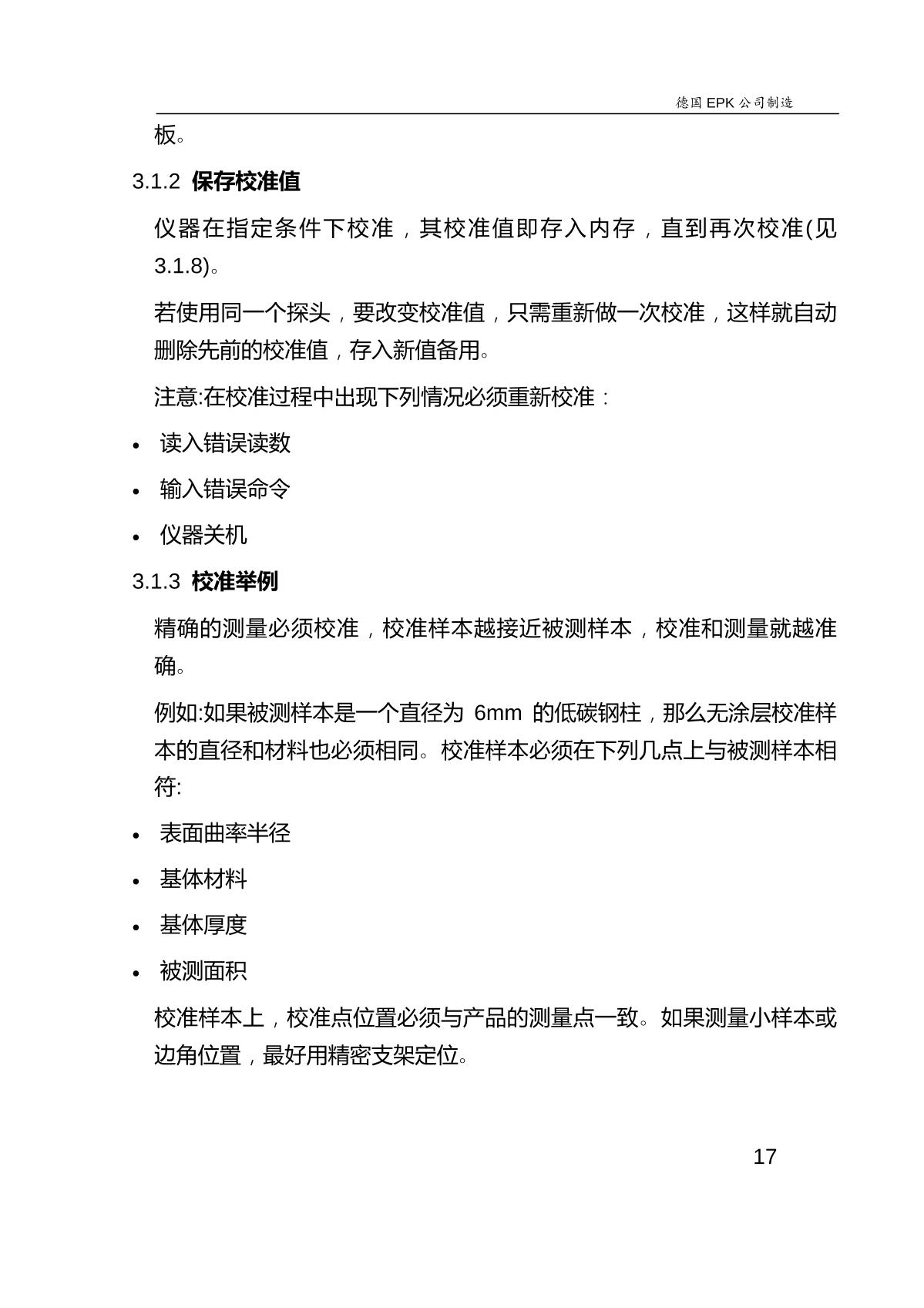
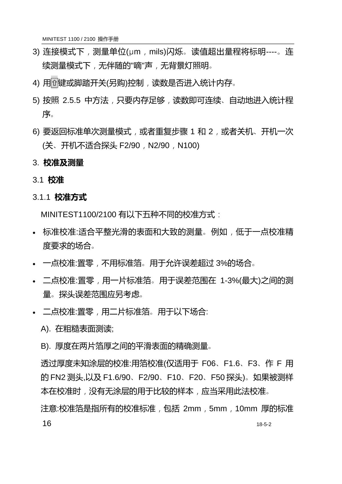
ElektroPhysik MiniTest 2100 Coated platings Thickness Gauge Manual,OI
Related products
-
LEEB Leeb252C Metal Coating Thickness Gauge magnetic Induction/eddy Current Range 0~1500μmF1/N1Magnetic Induction/eddy Current0~1500μm¥1180.0 -
LANDTEK CM8821 Coating Thickness Gauge measurement of non-magnetic conductive coatings on ferromagnetic metal substratesmagnetic induction0 ~ 1000µm±3%¥1050.0SE -
Defelsko PosiTector 6000 FS3 Coating Thickness Gauge Iron metal substrate (steel, iron, etc.) Split probe typeMagnetic Induction0~1500μm±1%¥9100.0SE -
-
German EPK probe N10 eddy current Thickness Gauge probe, thickness range 0~10000umEddy Current0~10000μm50mm¥19890.0SE -
Linshang LS225 industrial grade Coating Thickness Gauge host, probe needs to be purchased separately4 1.5V AAA alkalinity batteries240 × 160 dot matrix LCD0℃-50℃¥1120.0SE -
Coating Thickness Gauge AMITTARI AC-110BS Coating Thickness GaugeMagnetic induction + eddy current0 ~ 1250µm±3%¥2800.0SE -
Qnix Fe/NFe5mm Dual Function Thickness Probe magnetic Induction and eddy Current 5000 μmMagnetic Induction + eddy Current0~5000μm±2~3%¥10850.0SE -
IWAVE WH-82 Coating Thickness Gauge magnetic and eddy currentMagnetic Induction + eddy Current0~1250μm±3%¥660.0SE -
Defelsko NKS thick coating probe for nonmagnetic metal substratesMagnetic Induction0~13mm±3%¥5510.0SE
Recommended for more manual
- 1ElektroPhysik MiniTest 735 F1.5 Coating Thickness Gauge Manual
- 2LinShang LS223+F5N3 Coating Thickness Gauge Manual
- 3LANDTEK Manual
- 4KODIN MC-3000C Coating Thickness Gauge Manual
- 5LinShang LS225 + N1500 + Rack Coating Thickness Gauge set Manual
- 6YiBai CTG-802-3000FN split iron-aluminum dual-use large range Coating Thickness Gauge Manual
- 7HTechMT CO600FCB+F3S Coating Thickness Gauge Manual
- 8HTechMT CO600FBB2R Coating Thickness Gauge Manual
- 9AMITTARI AC-112BS Coating Thickness Gauge Manual
- 10LANDTEK CM8825fn Coating Thickness Gauge Manual
