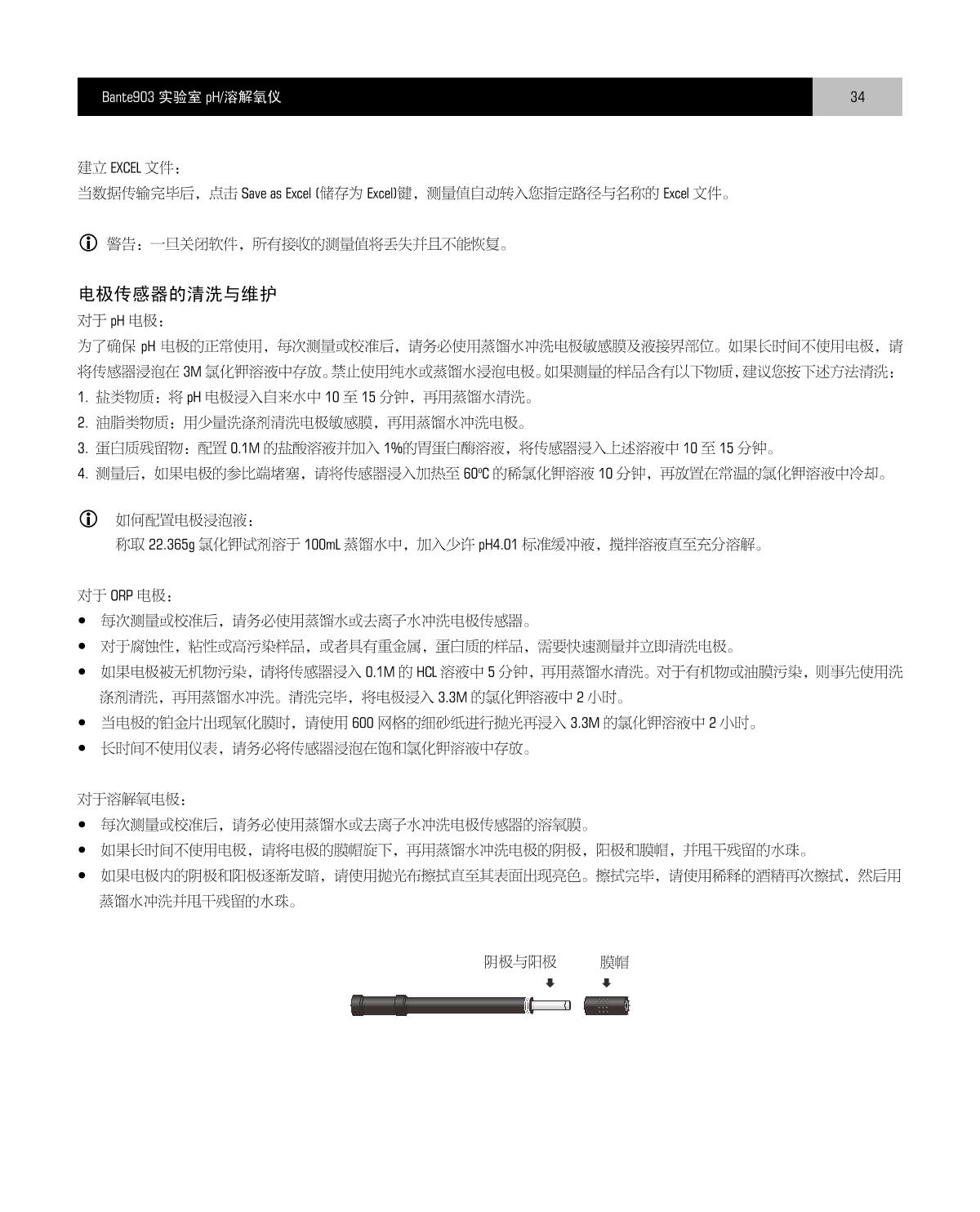
Bante Bante903-CN Precision pH/Dissolved Oxygen Meter Manual,OI
Related products
-
Bante903-UK precision pH/Dissolved Oxygen Meter-2.000~20.000pH±0.002pH0.1, 0.01, 0.001pH, optional¥3450.0SE
Recommended for more manual
- 1Bante Bante904-UK Precision pH/conductivity /TDS/salinity/resistivity Meter Manual
- 2TongAo TR 6900NHP Desktop STIP-scan Manual
- 3DDKSIC PC100T Desktop pH, Conductivity Meter (Touch Screen) Manual
- 4DDKSIC PD100T Desktop pH, Dissolved Oxygen Meter (touch screen) Manual
- 5DDKSIC CD100T Desktop conductivity, Dissolved Oxygen Meter (touch screen) Manual
- 6JENCO 3321 Resistivity temperature transmitter Manual
- 7TongAo TR-115H Permanganate index (CODmn) Tester Manual
- 8Bante Bante901P-CN Portable Multi-ParaMeter Water Quality Meter Manual
- 9TongAo TR 6900N Desktop STIP-scan Manual
- 10Bante Bante901P-UK Portable Multi-ParaMeter Water Quality Meter Manual
