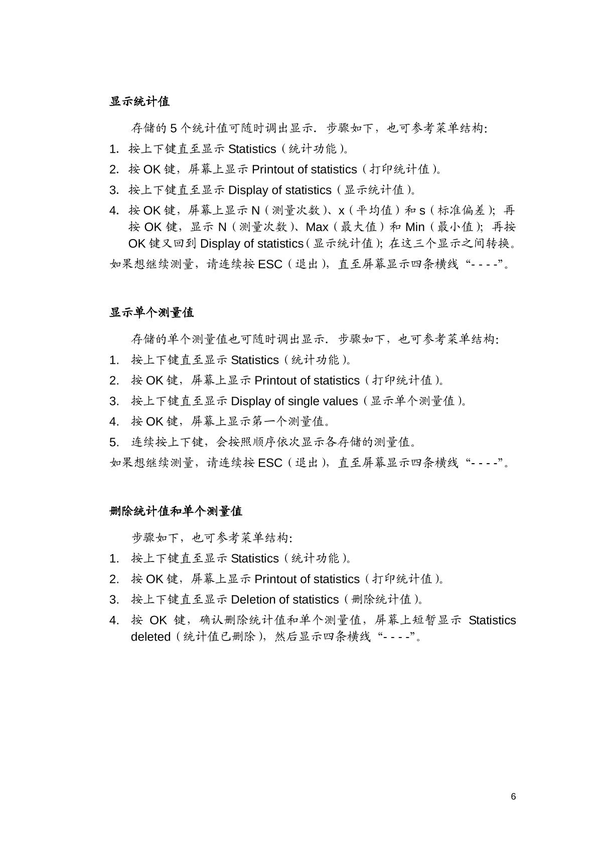
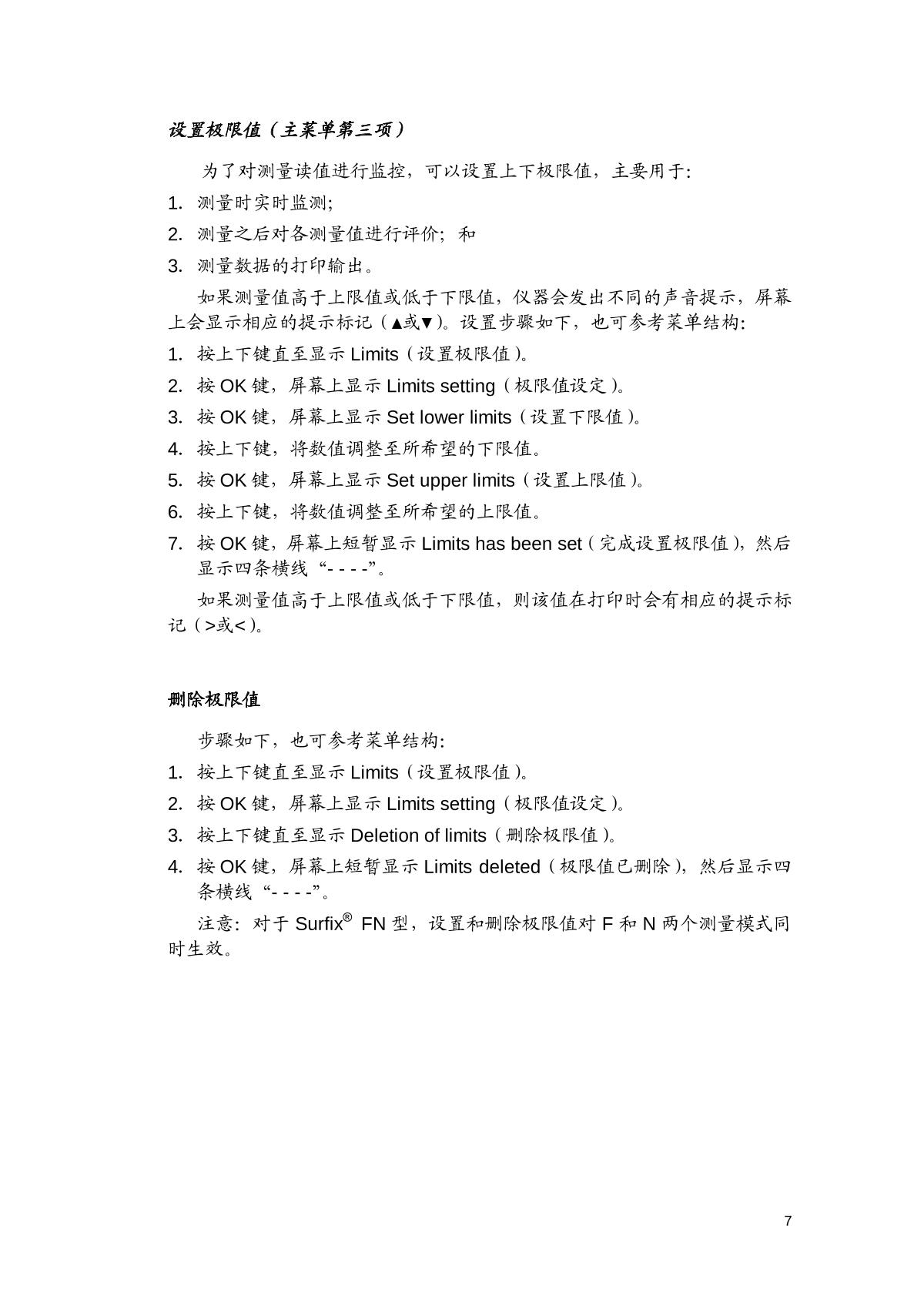
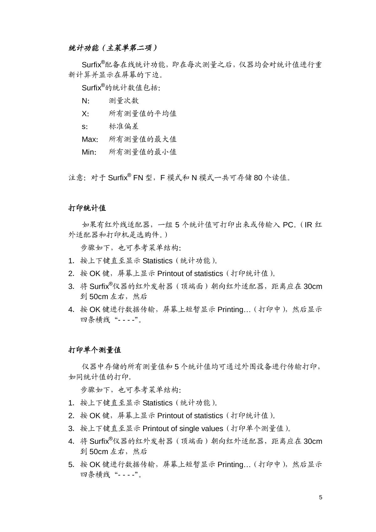
PHYNIX Surfix® easy I-F Easy to use Built-in probe Iron-based Film thickness Meter Manual,OI
Related products
-
Coating Thickness Gauge AMITTARI AC-112H Special magnetic Induction Coating Thickness Gaugemagnetic induction0 ~ 12000μ m±3%¥3400.0SE -
Defelsko PosiTector 6000 F3 Coating Thickness Gauge nonmagnetic coatingsMagnetic Induction0~1500μm±1%¥8280.0SE -
LANDTEK CM8826f Coating Thickness Gauge magnetic Induction Coating Thickness Gauge platings/paintsMagnetic Induction0~1250μm±3%¥1530.0SE
Recommended for more manual
- 1YOWEXA EC-777E(3mm) Thickness Gauge Manual
- 2HuaYang HCC-18 Magnetoresistive Thickness Gauge Manual
- 3BYK 3662 Byko-Test 8500 basic nonmagnetic Thickness Gauge Manual
- 4HTechMT CO600FCT+F5S Coating Thickness Gauge Manual
- 5HTechMT CO600F1S Coating Thickness Gauge Manual
- 6HTechMT CO600FBS2 Coating Thickness Gauge Manual
- 7HTechMT CO600FBB5 Coating Thickness Gauge Manual
- 8PHYNIX Surfix® easy E-F Easy-to-use external probe Iron-based Film thickness Meter Manual
- 9Defelsko PRB200C Coating Thickness Gauge probe Manual
- 10Defelsko PosiTector 6000 (Advanced) Coating Thickness Gauge Manual
