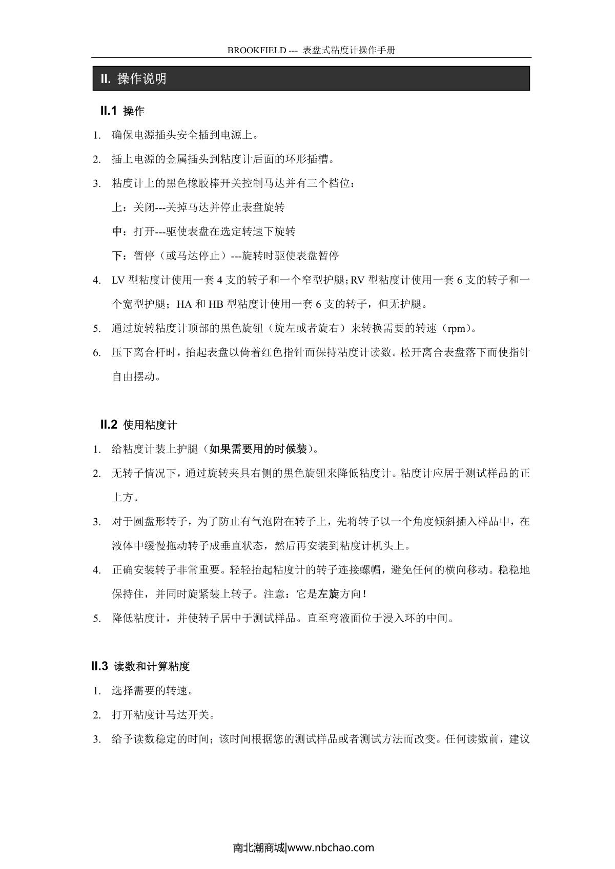
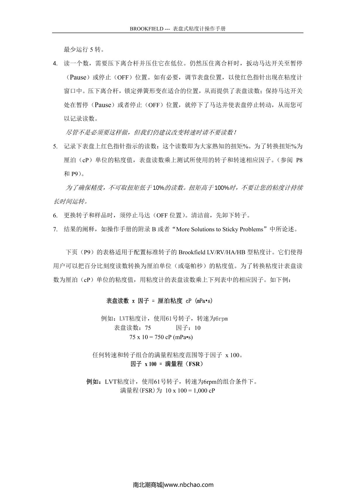
Brookfield HAT Dial Viscometer Manual,OI
Related products
-
NIRUN HBDV-2 + Pro Digital Viscometer Measurement range 160~32 million cPdigital display160~320000000mPa·s2 #, 3 #, 4 #, 5 #, 6 #, 7 #(1 #optional)¥22230.0SE -
NIRUN HBDV-1 + Pro Digital Viscometer Measurement range 32-104 million cPdigital display320~104000000mPa·s2 #, 3 #, 4 #, 5 #, 6 #, 7 #(1 #optional)¥18280.0SE -
NIRUN SNB-2 Digital Rotational Viscometer Measurement range 10~6 million mPa · sdigital display10~6000000mPa·s1#、2#、3#、4#¥8950.0SE -
NIRUN DV-79B set, Digital Rotational Viscometer 1~ 1.5 million cpdigital display1~7500000mPa·sSeven rotors A, B, C, D, E, F, G¥14890.0SE -
HUINUO HBDV-2H digital display swirl/spin high temperature Viscometer 80 million mPa · s 250 ℃digital display400~80000000mPa·s21#、 27#、28#、29#¥15640.0SE -
HUINUO NDJ-9S Rotational Viscometer 100000mPa.s standard temperature probedigital display1~100000mPa.sStandard 1/2/3/No. 4 (No. 0 rotation is optional, low viscosity samples can be measured)¥1900.0SE -
FANGRUI NDJ-5S Digital Rotational Viscometer with RTD temperature probeBacklit liquid crystal display1~100000mPa·s1#、2#、3#、4#¥2680.0SE -
HUINUO SNB-AI digital Rotational Viscometer Viscosimeter with L0 rotor3~10000000mPa·s1 rotor each for L0, 21, 27, 28, and 29±0.5%F.S¥8340.0SE -
Pingxuan NDJ-1S Digital Rotational Viscometer 0.1~ 100000cpdigital display0.1~100000mPa·s1#、2#、3#、4#¥2400.0SE -
HUINUO LVDV-2 digital display Rotational Viscometer Viscosimeter 600,000 CP with a small number of sample adapters6~6000000mPa·s1 piece each of rotors L1, L2, L3, L4, 21 #, 27 #, 28 #, and 29 #±0.5%F.S¥11200.0SE
Recommended for more manual
- 1JingTian NDJ-1S + LC-1008 Thermostatic bath Digital Rotational Viscometer Manual
- 2Brookfield HBT Dial Viscometer Manual
- 3Brookfield RVDV-S+ Rotational Viscometer Manual
- 4JingTian NDJ-4S RTD Digital Rotational Viscometer Manual
- 5FangRui NDJ-5T+PT100 Rotational viscometer Manual
- 6NiRun LDV-1+Pro Digital Viscometer Manual
- 7Pushen NDJ-5S Rotational Viscometer Manual
- 8FangRui NDJ-9S+RTD Digital Viscometer Manual
- 9YuePing NDJ-9S Digital Viscometer Manual
- 10Brookfield DV-II+Pro EXTRA Viscometer Manual
