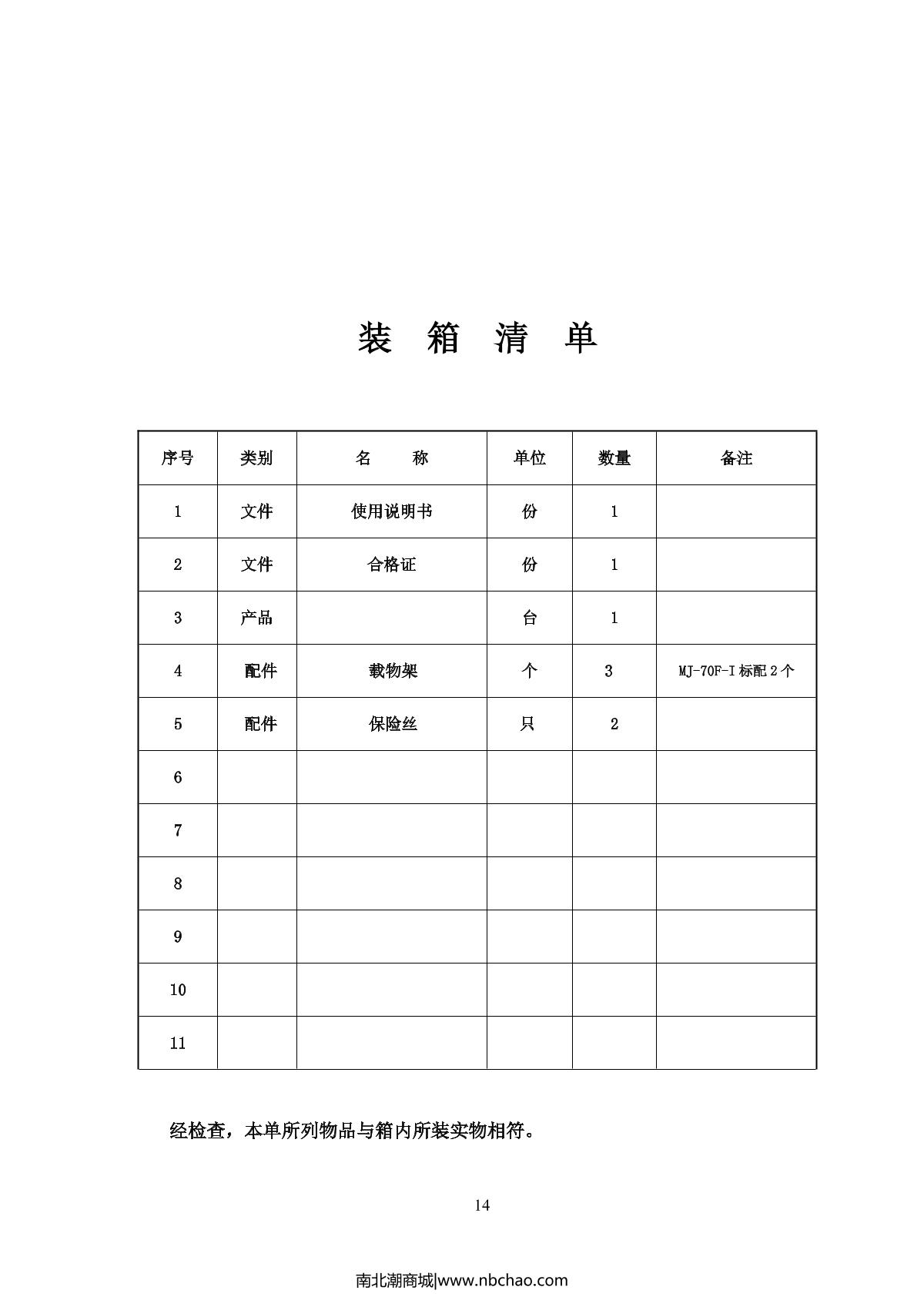
HuiTai MJ-150F-I mildew incubator Manual,OI
Related products
-
BENTING CBJX-150BX Mold Incubator functional 150LHumidification: 10-65 ℃; No humidification: 0-65 ℃±1℃High temperature: +/- 1 ℃; low temperature: +/- 0.5 ℃SE -
BENTING CBJX-150B Mold Incubator standard 150LHumidification: 10-65 ℃; No humidification: 0-65 ℃±1℃High temperature: +/- 1 ℃; low temperature: +/- 0.5 ℃SE -
-
-
-
-
Recommended for more manual
- 1JingQi DNP-9272 Electric Thermostatic Incubator Manual
- 2YiHeng DHP-9162B Electric Thermostatic Incubator Manual
- 3sanfa GHP-500 Light chamber Manual
- 4Factory MGC-250 Light chamber Manual
- 5HuiTai Manual
- 6sanfa SHP-800E Biochemical Incubator Manual
- 7sanfa DNP-9012 Electric Thermostatic Incubator Manual
- 8HuiTai LRH-250F biochemistry cultivating box Manual
- 9sanfa GHP-250 Light chamber Manual
- 10HuiTai MJ-250F-I mildew incubator Manual
