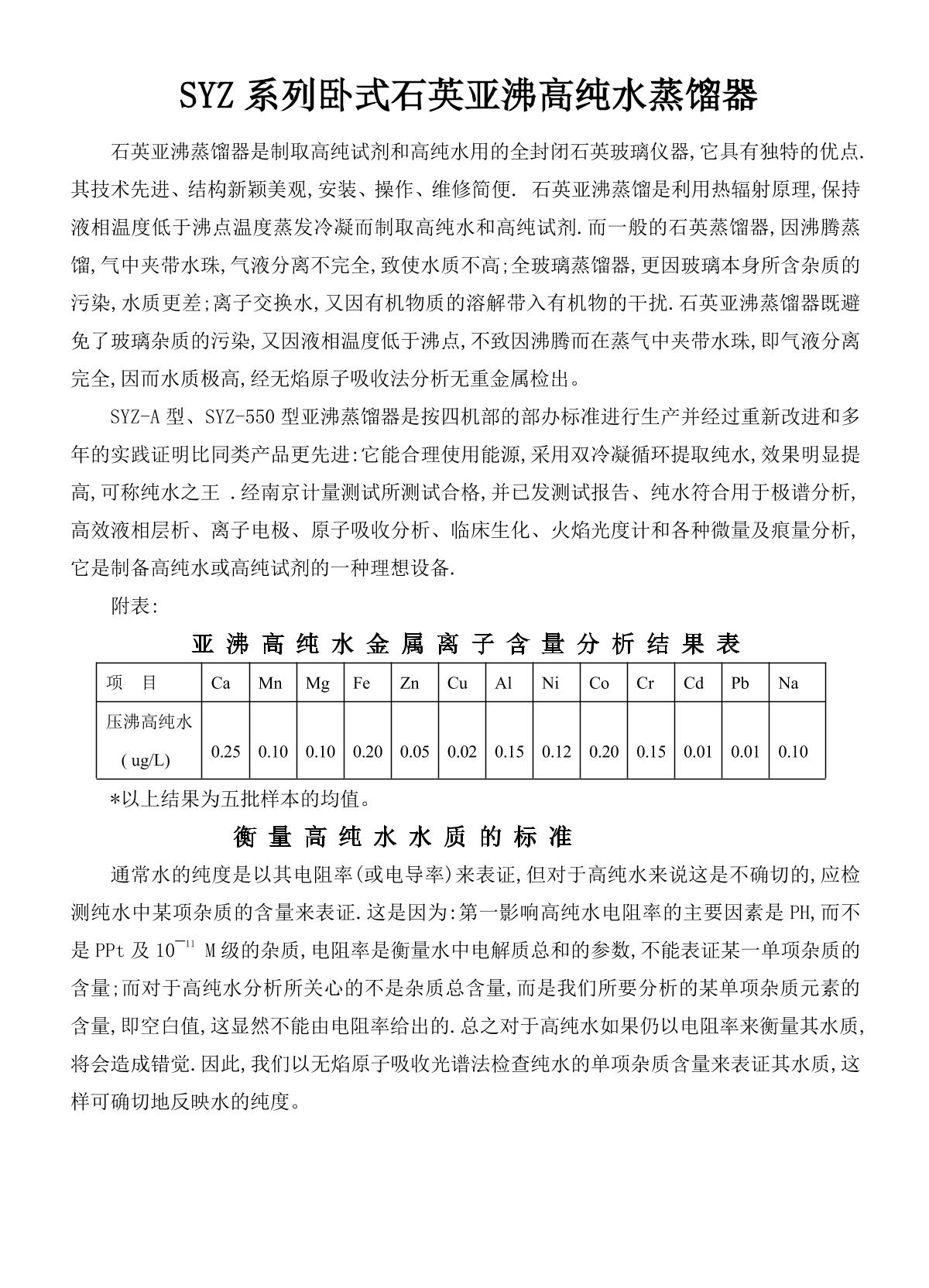
RONGHUA SYZ-A Horizontal quartz sub-boiling high purity water distillation Manual,OI
Related products
-
CHINA NBC-9013 battery extrusion Tester, lithium battery extrusion failure TesterHydraulic motor drive1 ~20kN0.1N¥13240.0 -
SuJie FKC-III planktonic bacteria sampling device, microbial sampling capacity 10~9999L100L/minThree-speed design, customizable sampling Volume10~9999L¥11770.0SE -
JINGKELIAN QSX-17 Perforation Resistance Instrument, Determination of Perforation Resistance of PVC Waterproof Membrane500mm, Graduation 10mm500g±1g12.7mm¥1160.0SE -
LEICI KDN-1 Automatic Kjeldahl Nitrogen Analyzer0.1Mg~ 240mg nitrogen≥99.5%Solid ≤ 6g; liquid ≤ 16mL¥17670.0SE -
HORIZON ZPY-01 axis deviation Tester, plastic bottle, glass bottle, verticality Tester0.01mm; 0.001mm optional±1%0~12 mm can be customized¥6410.0SE -
CHINA NBC-9010 temperature-controlled battery short-circuit testing machine, room temperature~ 150 ℃PLC Touch Screen Control system (with remote control)0-100V0-1000A¥9660.0SE -
SuJie ZJ-1200 Mobile Air Self-purifier 820 * 610 * 120mm≥ 99.97% @ ≥ 0.5µm1.2~2 m/s±20%1000 m3/h /1200 m3/h¥9600.0SE -
MODERNER RYK heat source block, bottom diameter φ 100mmF 100mmManufactured by AIMgSi (aluminum alloy 6060), the bottom is mechanically ground720gSE -
QIWEI QW-NSY-12S Sample condensing instrument, air drying instrument 12-hole PID temperature control12 holes45mmair source¥1100.0SE -
AMITTARI AT-135A Stroboscopic Rotation speed instrument, stroboscopic instrument 50~12000FPM0.1FPM (below 1000FPM); 1FPM (above 1000FPM)50~12000FPM±(0.05%n+1d)¥1250.0SE
Recommended for more manual
- 1RONGHUA 1810-B Quartz double pure water distillation Manual
- 2Factory NBC-AYQ Ball pressure Tester Manual
- 3AISRY ASR-4327 Leakage and marking Tester Manual
- 4Factory NBC-1000 Home appliance stability test bench Manual
- 5LANDTEK GS-100D2 gausoMeter Manual
- 6Factory NBC-5617A Three-axis button Life Cycle Tester Manual
- 7TianDiXingHuo XH-ER binary splitter Manual
- 8Factory NBC-9016 Battery needle extrusion testing machine Manual
- 9YOWEXA YW-791-A Brake fluid Detector Manual
- 10HuXi HX-MINI300 MINI ultrasonic crushing instrument Manual
