3NH YG268 GlossMeter Manual,OI
Related products
-
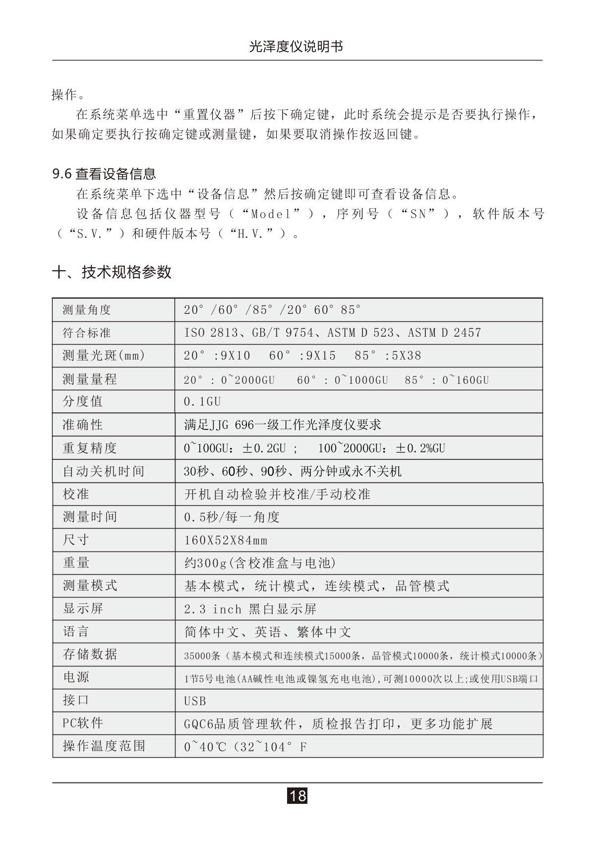
KSJ MG268-F2 Intelligent Gloss Meter 20 °/60 °/85 ° Gloss + Haze + reflectance20°/60°/85°Gs(20°):0~119.9、 Gs(60°):0~119.9、 Gs(85°):0~119.9;Gs(20°):120~2000、 Gs(60°):120~1000 、Gs(85°):120~1600.2GU;0.2%SE -
CHINA LS197 three-angle Glossmeter 20 °/60 °/85 ° multi-angle measurement20°/60°/85°20°:0~2000GU、60°:0~1000GU、85°:0~160GU20°:9mm*9mm、60°:9mm*15mm、85°:5mm*38mm¥2680.0SE -
Defelsko PosiTector GLS 20/60/85 three angle Glossmeter standard edition20°/60°/85°0~2000Gu+/- 0.2 GU (< 100 GU ), +/- 0.2% (> 100 GU)¥19850.0SE -
-
CHNSPEC CS-380 three-angle gloss meter 20 °/60 ° and 85 °20°/60°/85°0~2000GU(20°);0~1000GU(60°);0~160GU(85°)0~100GU:0.2GU;100~2000GU:0.2%GU¥3700.0SE -
QILI MN268 three angle Glossmeter 20/60/85 ° three angle measurement Coating special20°/60°/85°0~1999GU(20°);0~999GU(60°);0~160GU(85°)10*10mm(20°);10*20mm(60°);8*30mm(85°)¥3800.0SE -
Recommended for more manual
- 1DongRu DR60A GlossMeter Manual
- 23NH HG60 GlossMeter Manual
- 3QiWei WGG60 Glossiness Meter Manual
- 4JFL JFL-BZ60MP (metal coatings dual-use smart) GlossMeter Manual
- 5JFL JFL-B60 (ordinary metal shell) GlossMeter Manual
- 6AMITTARI AG-106B Integral GlossMeter Manual
- 7KSJ WGG60-EJ Single angle Glossiness Meter Manual
- 8Defelsko GLS206085-3 GlossMeter Manual
- 9AMITTARI SAG-60 Small Hole Glossiness Meter Manual
- 10CHNSpec CS-300 Gloss Meter Manual
