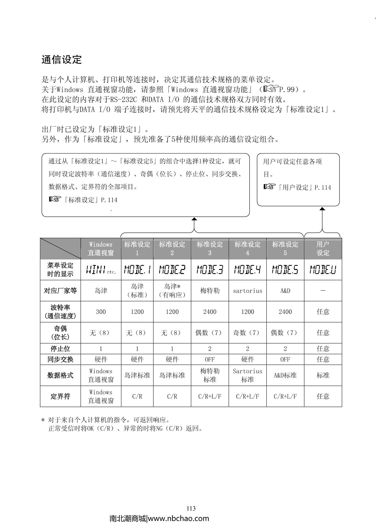
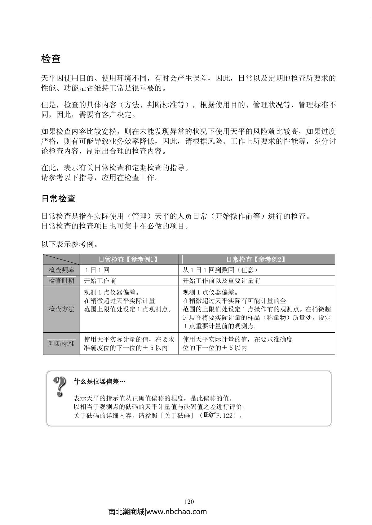
Shimadzu ATY224 Analytical Balance Manual,OI
Related products
-
Shangtian Jingyi AE 2.24 million Electronic Balance 10,000-level Electronic Balance color touch screen 220g/0.1mg220(g)0.1(mg)±0.2(≤ mg)¥4350.0SE -
-
HUAZHI PTY-224/323 Professional analytical balance 220g/320g220g/320g0.1mg/0.5mg±0.1mg/±0.5mg¥10850.0SE -
Seiji AB 2.24 million Electronic Balance Analytical balance 220g/0.1mg220g0.1mg±0.1(≤mg)¥5280.0SE -
HUAZHI PTY-124/223 Professional analytical balance 120g/220g120g/220g0.1mg/0.5mg±0.1mg/±0.5mg¥10150.0SE -
FA2204T Touch Screen Analysis Electronic Balance 220g/0.1mg Internal calibration220g0.0001gFully automatic time trigger calibrated, one-click auto calibration¥3250.0SE -
Tianma FA2204X 1/10,000th Electronic Balance 2 second stable reading, externally calibrated220g200gexternal calibration¥2860.0SE -
SDPTOP FB224 automatic internal calibration Electronic Analytical Balance maximum weighing 220g220g0.1mg±0.2mg¥4450.0SE -
Recommended for more manual
- 1JINGHAI JA4003N (internal calibration) Electronic analytical balance Manual
- 2HuaZhi PTX-JA510S analytical balance Manual
- 3Adam SAB224i Semi-Micro Analytical Balance Manual
- 4Shimadzu ATX324R Electronic Analytical Balance Manual
- 5ShangTianJingYi JY5003 One Thousand Electronic Balance Manual
- 6JINGHAI YP3001N Precision Electronic Balance Manual
- 7JINGHAI JA2003 (Internal calibration) Electronic analytical balance Manual
- 8HuaZhi DTY-B520 Electronic Balance Manual
- 9HuaZhi DTF-A+100 Electronic Balance Manual
- 10Sartorius BSA224S-CW Electronic Balance Manual
