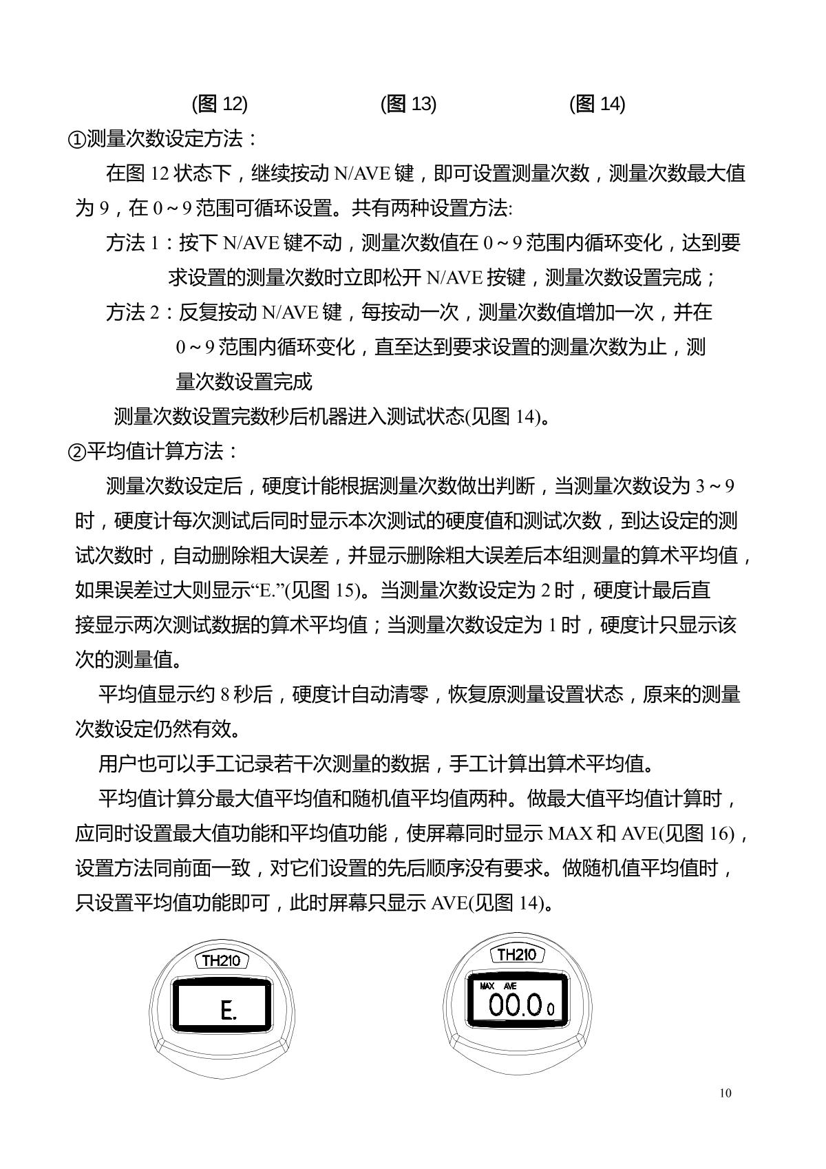
TIME TIME5410(原TH210) Shore Shore Durometer Manual,OI
Related products
-
-
-
-
LANDTEK HT6510D Shore Durometer Portable Shore DurometerHDR0.1 coneHard plastics, hard rubbers, hard thermoplastics, thermoplastic elasticity¥1080.0SE -
Shore rubber Hardness Gauge HS-D Haibao D Shore rubber Hardness Gauge High Hardness Material TestHS-D20-90HD0.1HD¥2280.0SE -
Hardness test of roll Shore Hardness Gauge KAIRDA NDT290S cast steel roll, forged steel roll, cast iron roll30 ~ 110HS170 ~ 960HLD19 ~ 651HB13 ~ 100HRB17 ~ 68.5HRC59 ~ 85HRA80 ~ 976HVAny (360 °)Steel and cast steel, alloy tool steel, stainless steel, gray cast iron, ductile iron, cast aluminum alloy, copper zinc alloy (brass), copper tin alloy (bronze), pure copper, forged steel, cast steel rolls, forged steel rolls, cast iron rollsSE -
Shore Hardness Gauge KAIRDA NDT280S Durable Shore hardness testing meter for rolls30 ~ 110HS170 ~ 960HLD19 ~ 651HB13 ~ 100HRB17 ~ 68.5HRC59 ~ 85HRA80 ~ 976HVAny (360 °)Steel and cast steel, alloy tool steel, stainless steel, gray cast iron, ductile iron, cast aluminum alloy, copper zinc alloy (brass), copper tin alloy (bronze), pure copper, forged steelSE -
LEEB810D Shore Durometer (D type) Hardness measurement of hard plastics, hard rubber and other chemical products0~100HD0.2HD≤±1HD(20-90HD)SE
Recommended for more manual
- 1HBO LX-AO Shore AO Hardness Gauge Manual
- 2Leeb LX-D (with test stand) Shore Shore Durometer Manual
- 3SUNDOO SLD-A Testing device (Shore Shore Durometer) Manual
- 4LANDTEK HT6510D Shore Shore Durometer Manual
- 5Leeb LX-A Shore Shore Durometer Manual
- 6LiuLing LX-AM (complete machine) Thin rubber hardness gauge (whole machine) Manual
- 7AMITTARI AS-120B Shore Shore Durometer Manual
- 8SUNDOO SLX-A Test bench (rubber Hardness Gauge) Manual
- 9HBO LX-A+LAC-J Shore Shore Durometer (Hand) Manual
- 10LiuLing LX-A (complete machine) Shore rubber hardness gauge Manual
