JENCO 6308CST Conductivity salinity temperature controller Manual,OI
Related products
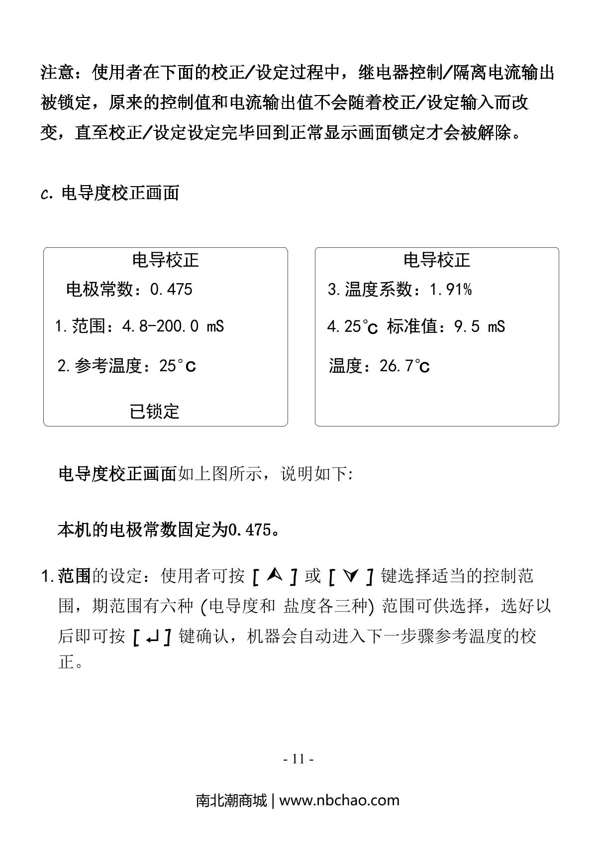
-
TONGAO TR-106H residual chlorine total chlorine TesterResidual chlorine, total chlorine0~10Mg/L (measured in sections)0.1mg/L¥4600.0SE -
HANNA HI98494 multiparameter Water Quality Analyzer (12 parameters)0.01 pH/0.1mV±0.02pH/±0.5mVAutomatic one-point, two-point, or three-point calibration using HI9828-25 automatically recognizes five standard buffers (pH4.01, 6.86, 7.019.18, 10.01) or one custom buffer¥31480.0SE -
HANNA HI97746 Iron [LR] Portable Photometer0.00 to 1.60 mg/L (as Mn)0.01 mg/L+/- 0.01 mg/L +/- 8% of reading¥3460.0SE -
HANNA HI5521 Professional desktop multiparameter water quality Tester-2.0 to 20.0 pH;-2.0 to 20.00;-2.000 to 20.000 pH0.1 pH ;0.01 pH;0.001 pH±0.1 pH;±0.01 pH;±0.002 pH±1 LSD¥13250.0SE -
Bante900-UK laboratory multiparameter Water Quality Meter-2.000~20.000pH±0.002pH0.1, 0.01, 0.001 pH, optional¥5180.0SE -
-
-
HANNA HI98196/10 Water Quality Analyzer 10 meters long0.00~14.00 pH/±600.0 mV±0.02 pH/±0.5mVUp to three-point automatic calibrate recognition and one custom calibrate, built-in five standard calibrate points 4.01, 6.86, 7.01, 9.18, 10.01 pH¥14080.0SE -
DDKSIC DO10 portable color screen Dissolved Oxygen Meter (polarographic type) dissolved oxygen concentration/dissolved oxygen saturation/℃(0.00~20.00)mg/L;(0.0~200.0)%;±0.30 mg/L;¥3200.0SE -
YUEFENG SZ8126 multiparameter water quality Tester, supports 10 parametersResidual chlorine, chlorine dioxide, compound residual chlorine, total chlorine, nitrite, dissolved oxygen, ammonia nitrogen, iron, copper, nickel0~2.5mg/L0~5.0mg/L¥5300.0SE
Recommended for more manual
- 1DDKSIC PD100T Desktop pH, Dissolved Oxygen Meter (touch screen) Manual
- 2Bante Bante904P-UK Portable Multi-ParaMeter Water Quality Meter Manual
- 3DDKSIC PCD10 Portable multiparaMeter analyzer (color screen) Manual
- 4Bante Bante903-UK Precision pH/Dissolved Oxygen Meter Manual
- 5Bante Bante322-UK Portable Water Quality ScleroMeter Manual
- 6LeiCi DZS-706C (Conductivity detector, dissolved oxygen, ℃) MultiparaMeter Water Quality Analyzer Manual
- 7Bante Bante900-CN Laboratory multiparaMeter Water Quality Meter Manual
- 8DDKSIC DO10 Portable Dissolved Oxygen Meter (polarographic type) (color screen) Manual
- 9TongAo TR 6900CP Desktop STIP-scan Manual
- 10Bante ORPscan20 Pen ORP Meter Manual
