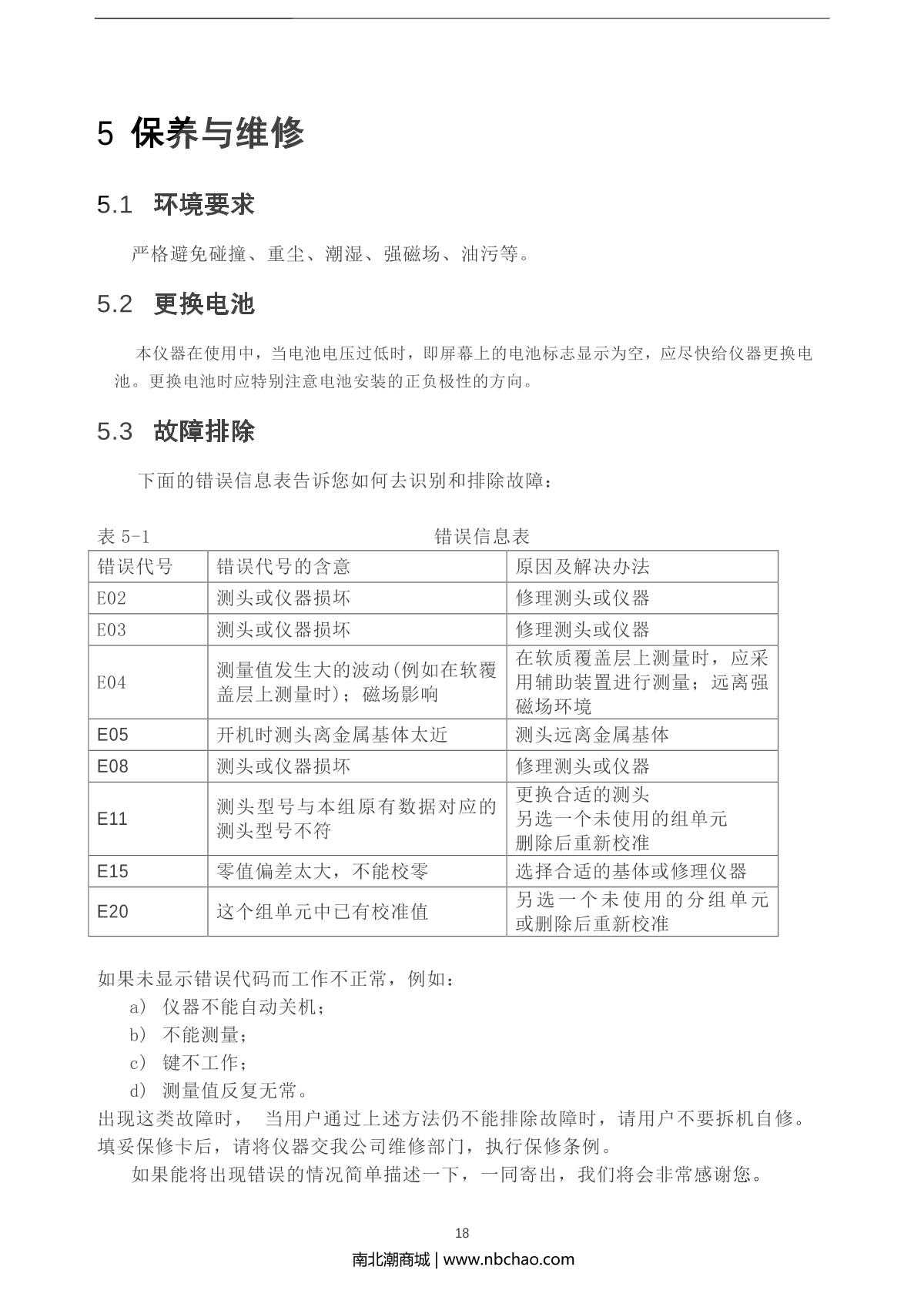
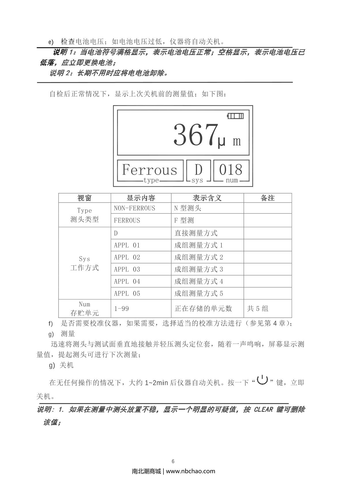
PoRuiKe BCT-200B Coating Thickness Gauge Manual,OI
Related products
-
CHINA CTG-800-1500FN Paint Layer Thickness Gauge, Integrated dual-use Standard TypeMagnetic induction + eddy current0 ~ 1500m±2%¥860.0SE -
IPRE CT400 magnetic Induction eddy Current Coating Thickness Gauge Measurement range 0~1500μmF、NMagnetic Induction, eddy CurrentF: 0~1500μm; N: 0~1500μm of which: Chromium plating on copper (0~40μm)¥1180.0SE -
Dual-use Coating Thickness Gauge AMITTARI AC-110AS External thickness probe type, thickness range 0~1250umMagnetic Induction + eddy Current0~1250μm±3%¥1740.0SE -
AMITTARI AC-110A built-in thickness probe with resolution of 0.1 μmMagnetic induction + eddy current0 ~ 1250µm±3%¥1740.0SE -
Coating Thickness Gauge AMITTARI AC-110BS Coating Thickness GaugeMagnetic induction + eddy current0 ~ 1250µm±3%¥2800.0SE -
Statistical Coating Thickness Gauge AMITTARI AC-110B Integrated Sensors can store 99 sets of thickness measurement dataMagnetic Induction + eddy Current0~1250μm±3%¥2800.0SE -
LANDTEK CM8825Fn platings Thickness Measurement Instrument Dual function coating Thickness Measurement InstrumentMagnetic induction + eddy current0 ~ 1250µm±3%¥2030.0SE -
Mattel MCT200 coated platings Thickness Gauge, thickness range 0~1250μm with F1 probeMagnetic Induction + eddy Current0~1250μm±3%¥2680.0 -
LANDTEK CM8826Fn paints Thickness Gauge, automatic substrate identificationMagnetic induction + eddy current0 ~ 1250µm±3%¥2030.0SE -
LANDTEK CM8856 (Bluetooth) platings Thickness Gauge, built-in Bluetooth transmitter functionMagnetic induction + eddy current0 ~ 1250µm±3%¥3040.0SE
Recommended for more manual
- 1HTechMT CO600FAE1 Coating Thickness Gauge Manual
- 2LANDTEK CM-1210-200F Coating Thickness Gauge Manual
- 3ElektroPhysik MiniTest 735 F2 HD Coating Thickness Gauge Manual
- 4Defelsko PosiTector 6000 F3 Coating Thickness Gauge Manual
- 5Defelsko PosiTest DFT Combo Thickness Gauge Manual
- 6HTechMT CO600FCS+F2S Coating Thickness Gauge Manual
- 7Defelsko PosiTector 6000 FKS3 Coating Thickness Gauge Manual
- 8Defelsko PosiTector 6000 FNDS1 Coating Thickness Gauge Manual
- 9Elcometer A456CFBS Coating Thickness Gauge Manual
- 10PHYNIX PaintCheck FN Film thickness Meter for dual-use Manual
