AISRY ASR-5617 Four-station button Life Cycle Tester Manual,OI
Related products
-
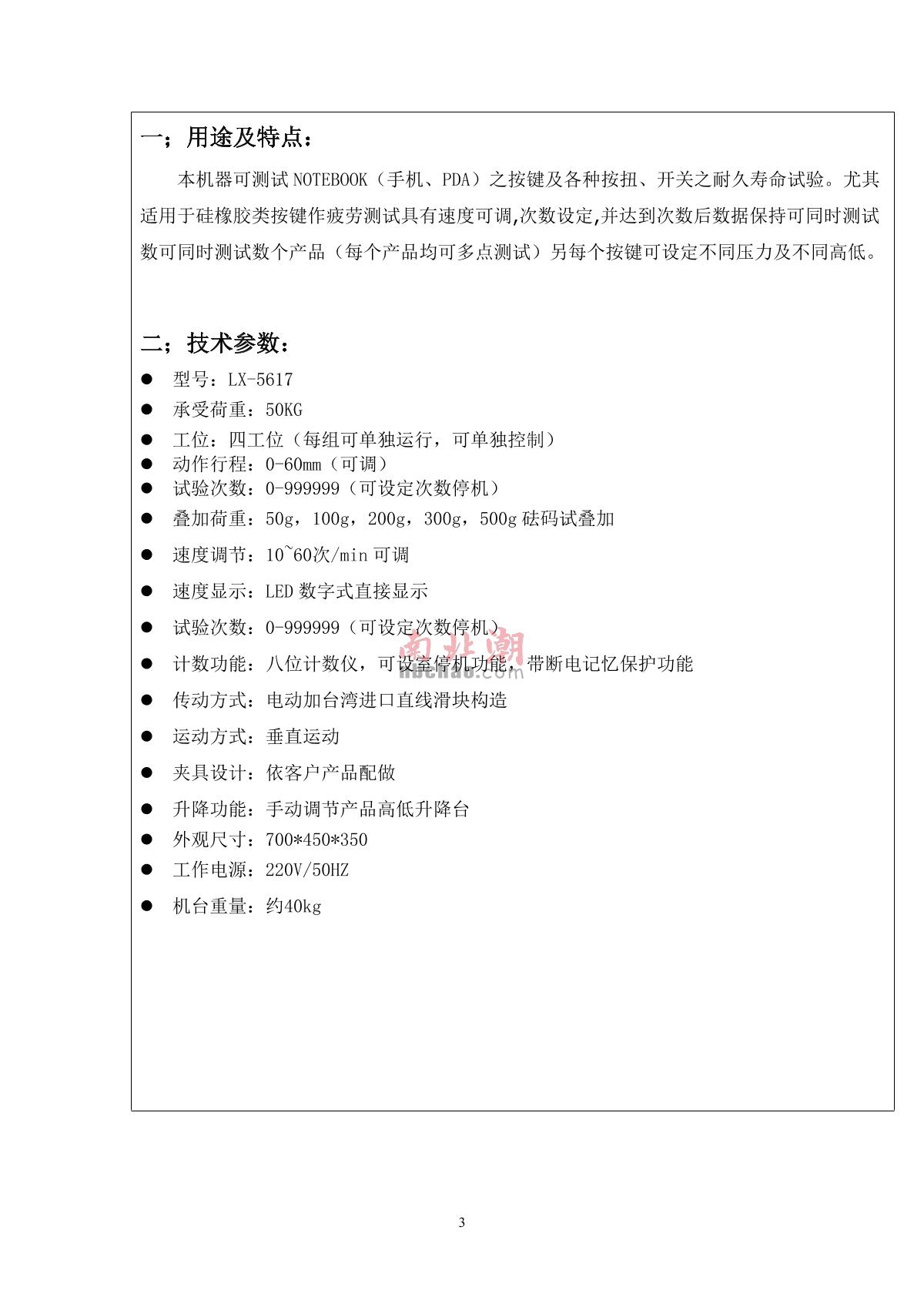
CHINA NBC-5617 Four-station button Life Cycle Tester, button aging testing device4 (working simultaneously)Four each of 50, 100, 200, 300, and 500g (optional)0~99999999 times (can be preset, LCD display)¥4100.0SE
Recommended for more manual
- 1AISRY ASR-5602 Electric rolling roller testing machine Manual
- 2Factory NBC-5602 Electric roller testing machine Manual
- 3LANDTEK ATP-100 ATP fluorescent bacteria Detector Manual
- 4YOWEXA yw-781 Intelligent battery performance Tester Manual
- 5SMART SENSOR AR4105A Grounding resistance Tester Manual
- 6Elcometer E102----A Needle pressure gauge Manual
- 7Factory NBC-9012 Battery thermal impact test chamber Manual
- 8kylinbell GL-150 Micro Thermostat Manual
- 9YOWEXA YW-821-H-C Digital Tesla meter Manual
- 10AISRY ASR-1220S Vertical plug-in Life Cycle Tester Manual
