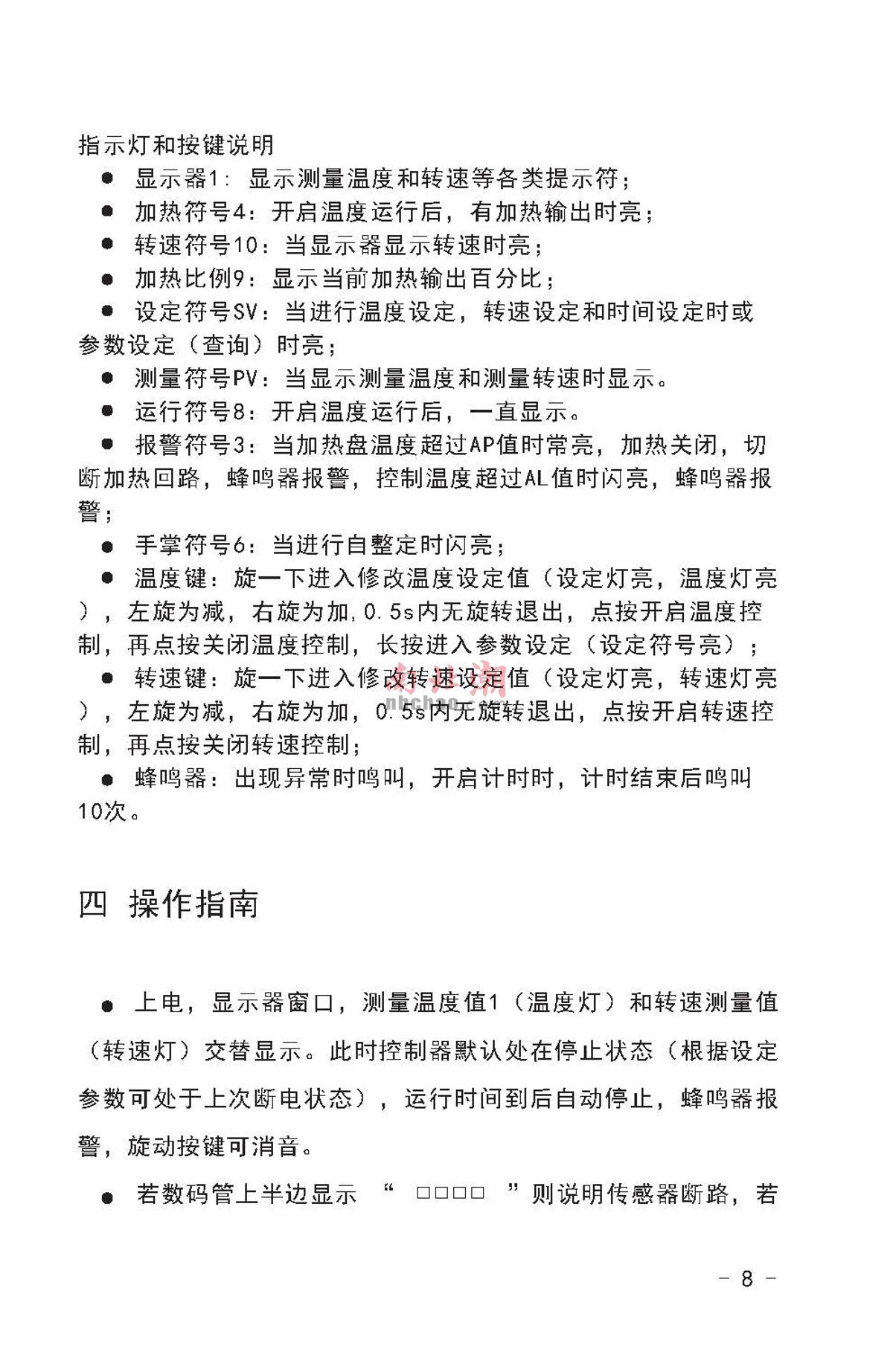
HuXi HMS-208 Magneticstirrer Manual,OI
Related products
-
-
CHIJIU MYP16-5 Digital Magnetic Stirrer Stir Capacity up to 50L Extra Strong Magnetic Force50L60~1400rpm100W¥2920.0SE -
CHIJIU H01-1D digital display thermostatic Magnetic Stirrer Six station Stir capacity 3000mlx63L100~1500rpm60W adjustable¥6540.0SE -
YIHENG IT-07A3 thermostatic Magnetic Stirrer external liquid temperature sensor3L200~1800rpm450W¥1710.0SE -
Changzhou GUOHUA HJ-6 Multi-head Magnetic Heating Stirrer 6 Work Position61000mlStart~ 1400R/MIN¥1120.0SE -
CHIJIU 84-1 (6) Magnetic Stirrer Six-station Stir Capacity 1500mlx61500mL*6100~1500rpm420*300*80mm¥2690.0SE -
-
RONGHUA 78HW-1 thermostatic Magnetic Stirrer 200W/Electronic temperature control1000mL0~2400rpm200W¥320.0SE -
-
CHIJIU 94-2 Timing thermostatic Magnetic Stirrer Mechanical timing, heating type 150 ℃/3L3L0~1500rpm360W adjustable¥820.0SE
Recommended for more manual
- 1ChiJiu H03-A Magnetic Stirrer Manual
- 2ChiJiu 85-2 Thermostatic Magnetic Stirrer Manual
- 3ChiJiu 08-2 Thermostatic Magnetic Stirrer Manual
- 4ChiJiu SH23-2 Thermostatic Magnetic Stirrer Manual
- 5RONGHUA 99-1 Dual digital display high power thermostatic magnetic heating Stirrer Manual
- 6HuXi HMS-10E Magnetic Stirrer Manual
- 7Bante MS400 Stirrer Manual
- 8HuXi HMS-80 Large Capacity Magnetic Stirrer Manual
- 9RONGHUA HJ-6A Magnetic Stirrer Manual
- 10YiHeng IT-09B5 Magnetic Stirrer Manual
