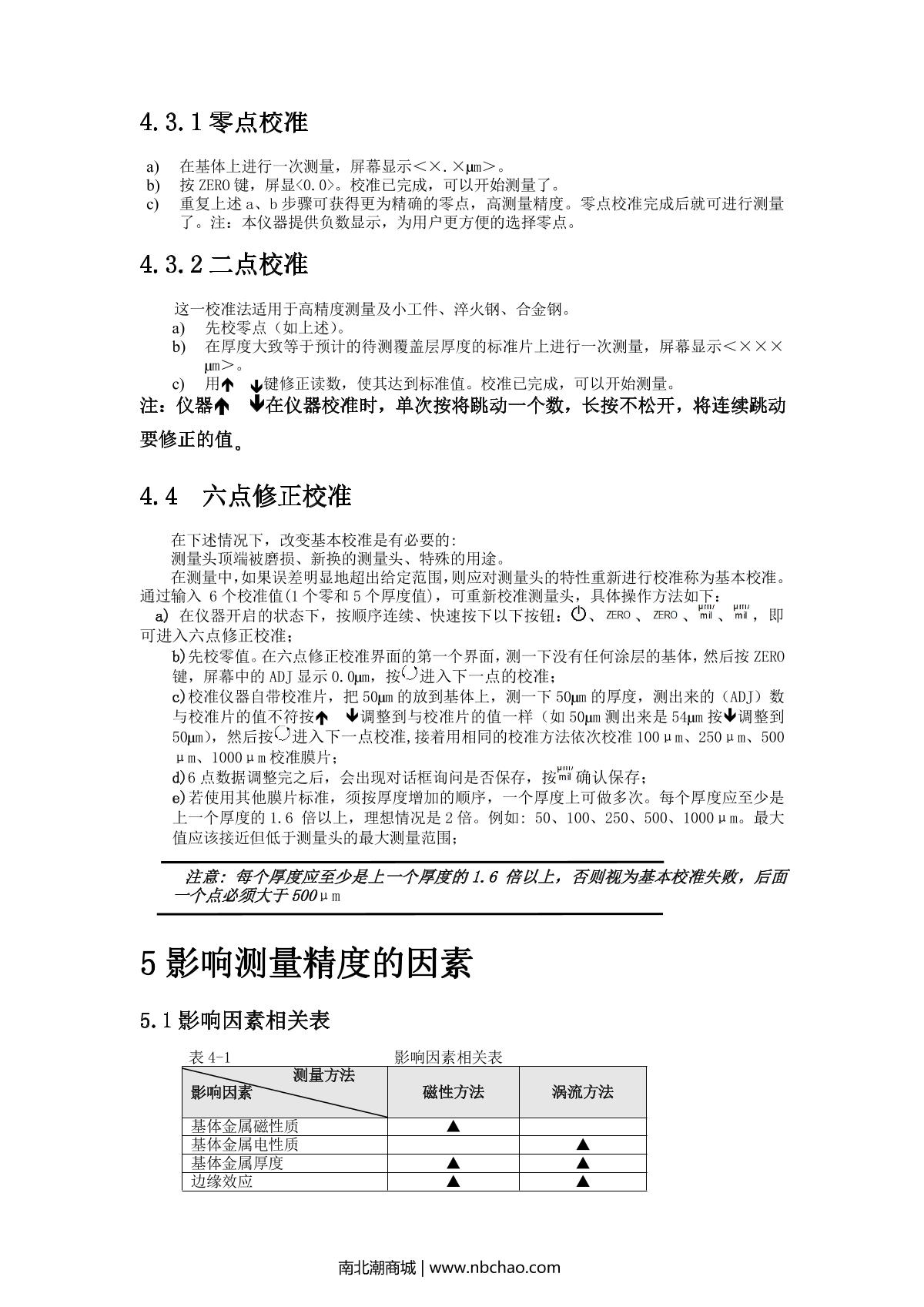
IWAVE WH81 Coating Thickness Gauge Manual,OI
Related products
-
LANDTEK CM8821 Coating Thickness Gauge measurement of non-magnetic conductive coatings on ferromagnetic metal substratesmagnetic induction0 ~ 1000µm±3%¥1050.0SE -
DONGRU DR320 Coating Thickness Gauge electromagnetic induction principle for magnetic metal substrate surface platings measurementMagnetic Induction0 ~ 1250µm±3%¥1500.0SE -
LANDTEK CM8825F high-precision Coating Thickness Gauge, integrated magnetic Induction Coating Thickness GaugeMagnetic Induction0~1250μm±3%¥1530.0SE -
LANDTEK CM8829F magnetic Thickness Gauge, integrated F magnetic Induction Film Thickness Gaugemagnetic induction0 ~ 1250µm±3%¥1530.0SE
Recommended for more manual
- 1ElektroPhysik MiniTest 2500 F50 Coating Thickness Gauge Manual
- 2KODIN MC-3000S/F0.5 Coating Thickness Gauge Manual
- 3BYK 3662 Byko-Test 8500 basic nonmagnetic Thickness Gauge Manual
- 4HTechMT CO600FCB+F5S Coating Thickness Gauge Manual
- 5LinShang LS225-PFS Probe fixing bracket Manual
- 6Defelsko Positector 6000 NAS1 Coating Thickness Gauge Manual
- 7Defelsko PosiTector 6000 (Advanced) Coating Thickness Gauge Manual
- 8KETT LE-373 Film thickness meter Manual
- 9HTechMT CO600FBS5R Coating Thickness Gauge Manual
- 10BYK 3665 Byko-Test 8500 Enhanced Nonmagnetic Thickness Gauge Manual
