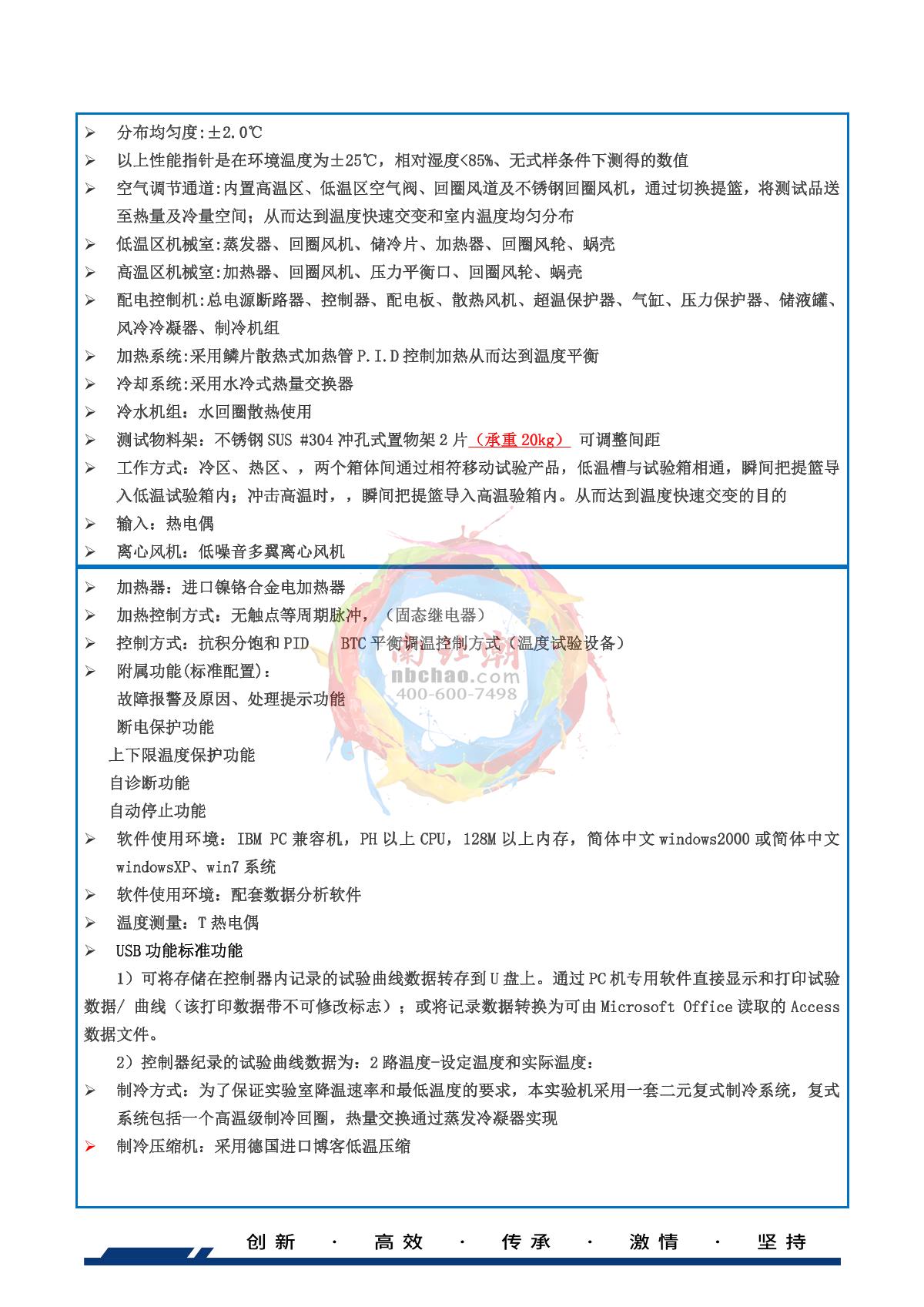
HUDA QD-E703-50K55 Thermal Shock Test Chamber brochure
Related products
-
Haiyoda Walk-in Warehouse QD-E705-20m ³ Temperature Control -40~80 ℃20m³(其他Size可定制)-40~80℃This test equipment prohibits the testing of flammable, explosive and volatile matter samples; the testing of storing corrosive substance samples, the testing of storing organisms, the testing and storage of strong electromagnetic emission source samples¥256600.0SE -
HUDA Water Spray Test Chamber QD-E710- IPX34-512800*800*800mmLiner is stainless 304 steel; outer box stainless steel 304Adjustable from 1 to 5rpm¥23280.0SE -
-
HUDA dripping Test Chamber QD-E710- IPX34-1000 content volume 1000L1000*1000*1000mmLiner is stainless 304 steel; outer box stainless steel 304Adjustable from 1 to 5rpm¥25840.0SE -
HUDA vertical rapid temperature change Test Chamber QD-E708-512K60-X5-60~150℃20~98%R.H512L¥83530.0SE -
HUDA high-low temperature rapid change testing machine QD-E708-1000K60-X10-60~150℃20~98%R.H1000L¥166870.0SE -
-
HUDA Hatchback Basket Thermal Shock Test Chamber QD-E703-50K40 Water-Cooled Type-40℃~+150℃+60℃~+150℃-40℃~-10℃¥64300.0SE -
Haiyoda small constant temperature and Humidity Test Chamber QT-E702-100K60 -60 ℃/150L150L-60~150℃0.01℃¥18150.0SE -
Recommended for more brochure
- 1Apkjgroup 3AP-CJ-80A Thermal Shock Test Chamber brochure
- 2ZKHS WDCJ-340A Thermal Shock Test Chamber brochure
- 3Apkjgroup 2AP-CJ-50B Thermal Shock Test Chamber brochure
- 4HUDA QD-E703-50KS40 Hot & Cold Shock climate Chamber brochure
- 5ZKHS WDCJ-500C Thermal Shock Test Chamber brochure
- 6ZKHS WDCJ-500A Thermal Shock Test Chamber brochure
- 7Apkjgroup 3AP-CJ-27B Thermal Shock Test Chamber brochure
- 8Apkjgroup 3AP-CJ-50C Thermal Shock Test Chamber brochure
- 9Apkjgroup 2AP-CJ-27B Thermal Shock Test Chamber brochure
- 10Apkjgroup 2AP-CJ-80A Thermal Shock Test Chamber brochure
