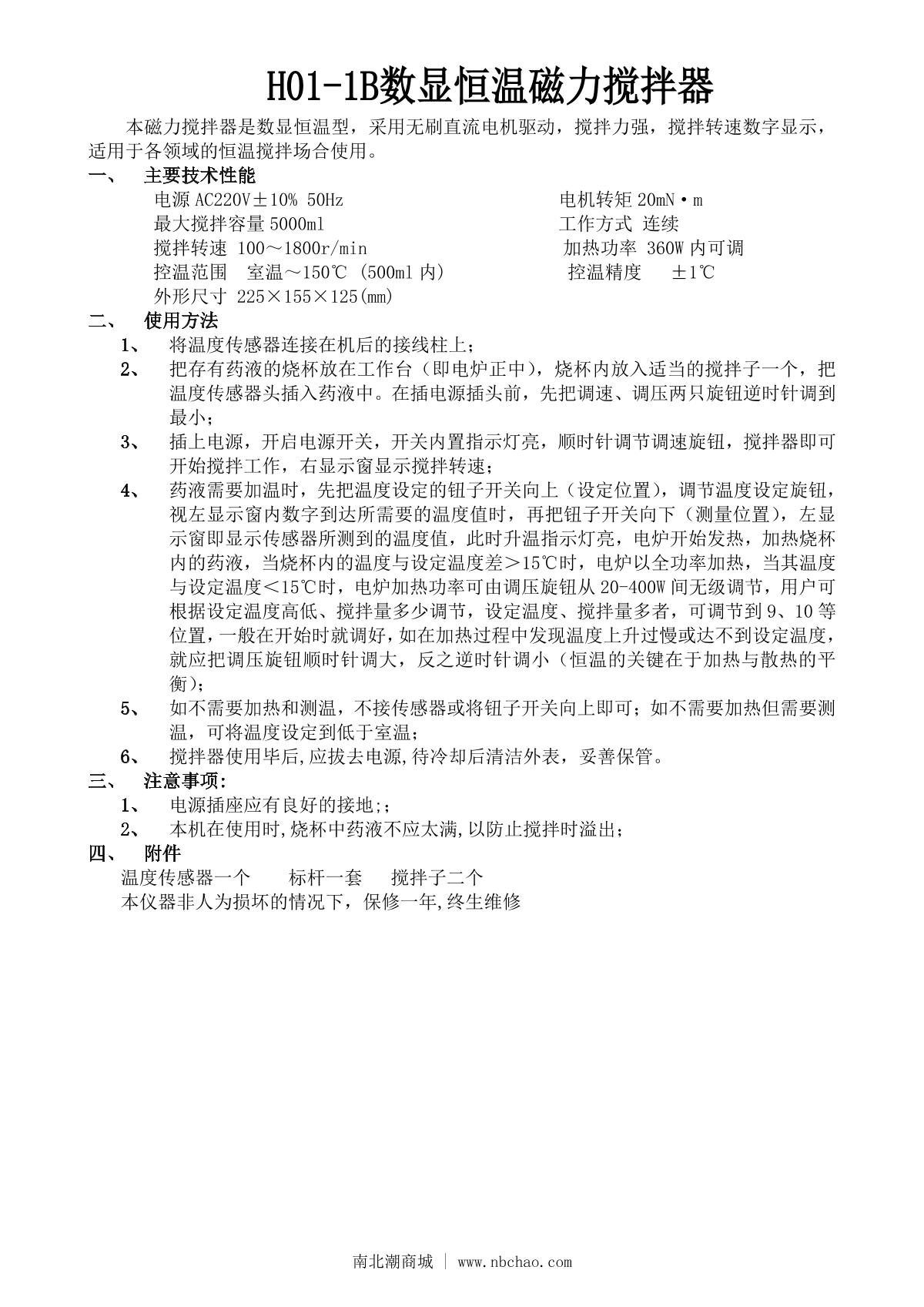
ChiJiu H01-1B Thermostatic Magnetic Stirrer Manual,OI
Related products
-
-
-
-
-
-
SILE T09-1S magneticstirrer 5000ml × 4 stations, heating, constant temperature, speed regulation5L*4100~1600rpm600W*4¥4030.0SE -
-
RONGHUA 79HW-1 thermostatic magnetic heating Stirrer 250W/electronic temperature control1000mL0~2400rpm250W¥370.0SE -
SILE 84-1A6 digital display magneticstirrer 1000ml × 6 station LED digital display1000mL*650~1700rpm420*290*90mm¥2750.0SE -
CHIJIU H01-1D digital display thermostatic Magnetic Stirrer Six station Stir capacity 3000mlx63L100~1500rpm60W adjustable¥6540.0SE
Recommended for more manual
- 1LICHEN LC-OB-1.5L Thermal Magnetic Stirrer Manual
- 2LICHEN LC-OB-0.8L Thermal Magnetic Stirrer Manual
- 3RONGHUA 99-1 Dual digital display high power thermostatic magnetic heating Stirrer Manual
- 4LICHEN LC-OB-2L Thermal Magnetic Stirrer Manual
- 5ChiJiu 98-1 Magnetic Stirrer Manual
- 6ChiJiu SH21-1 Thermostatic Magnetic Stirrer Manual
- 7kylinbell GL-3250C Magnetic Stirrer Manual
- 8HuXi HMS-203D Magneticstirrer Manual
- 9ChiJiu 84-1 (four) Magnetic Stirrer (Multi-station) Manual
- 10ChiJiu MYP11-2 Thermostatic Magnetic Stirrer Manual
