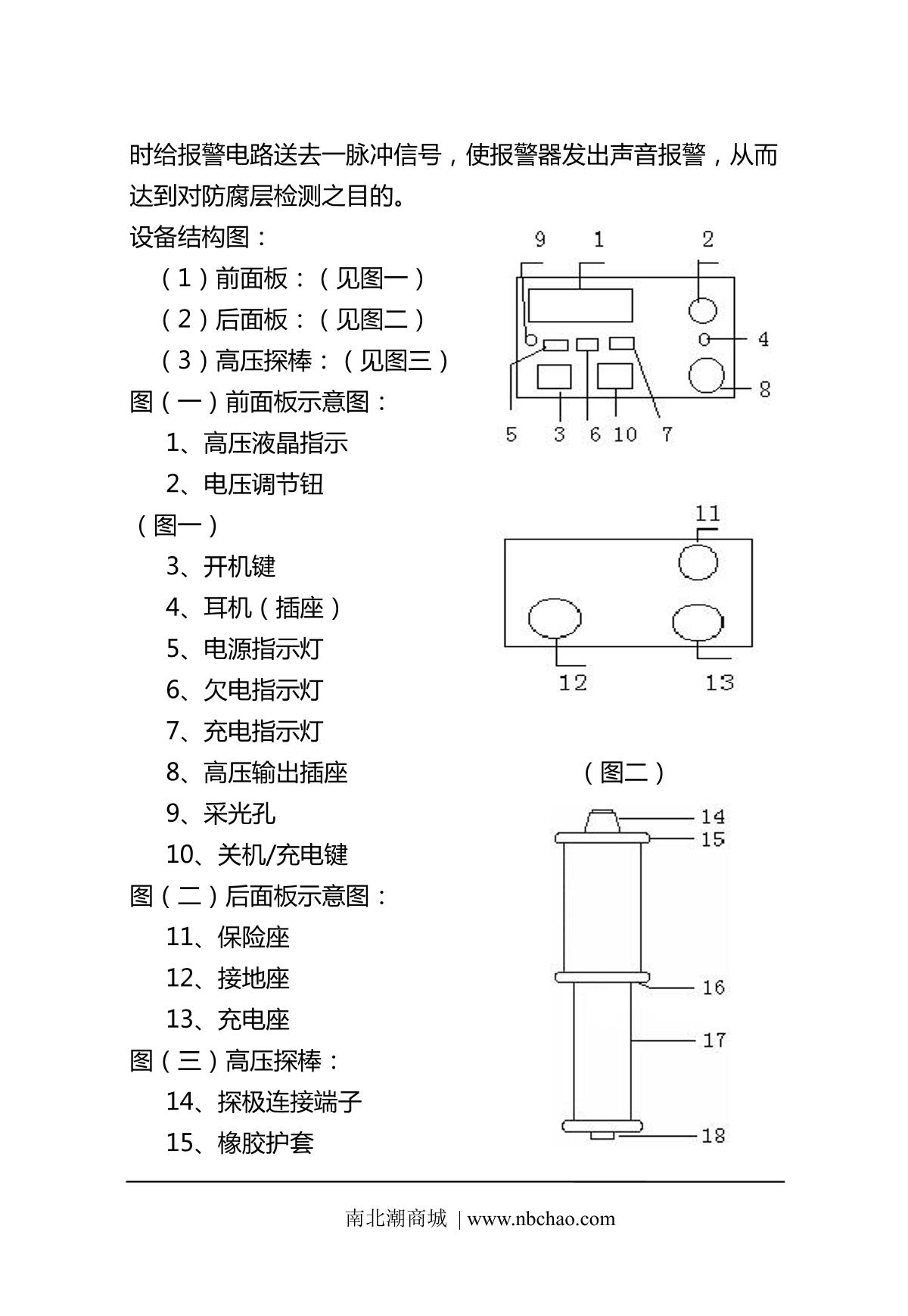
KODIN DJ-6-B Holiday Detector Manual,OI
Related products
-
KODIN DJ-6A Holiday Detector high voltage coating detection, special for metal anti-corrosion30um~1.5mm600V~ 8000V (stepless continuous adjustable)direct instruction¥3800.0 -
LEEB710 anti-corrosion layer pointer spark Detector, measuring range 0.1~ 15mm0.1~15mm0.8~ 6KV, 5~ 30KV (stepless continuous adjustable) (optional)Pointer display Voltage, sound and light alarm¥2500.0SE -
Defelsko PosiTest LPD C Low Voltage Holiday Detector Advanced Configuration9V/67.5V/90V90k±3%、80k±3%、90k±3%、400k±3% 0 ~ 500µm¥8540.0SE -
-
LEEB720 digital spark Detector high Voltage leak Detector0.05-15Mm epoxy, coal asphalt, petroleum asphalt.2~ 30KV (stepless continuous adjustable)digital display¥3160.0SE -
Kedian DJ-6-B Holiday Detector high Voltage type, detection Film thickness 0.05~ 10mm0.05~ 10mm (instruments for detecting anti-corrosion layers above 10mm can also be provided according to user needs)0.6KV~ 30KV (stepless continuous adjustable)12V/2800mA¥3200.0SE -
KODIN DJ-6B Holiday Detector Metal anti-corrosion coating detector high voltage stepless adjustable0.05~ 10mm (can also provide an instrument for detecting the anti-corrosion layer above 10mm according to user needs)0.6KV~ 30KV (stepless continuous adjustable)direct instruction¥3200.0 -
-
-
Defelsko PosiTest LPD B Wet Sponge Holiday Detector Standard9V/67.5V/90V90k±3%、80k±3%、90k±3%、400k±3% 0 ~ 500µm¥3390.0SE
Recommended for more manual
- 1PCWI DC30 Industrial Portable pinholing DC porosity Detector Manual
- 2KODIN DJ-6-B Holiday Detector Manual
- 3Elcometer D280-T---- Pulse DC Holiday Detector Manual
- 4Defelsko PosiTest AIR Leak Tester Manual
- 5Defelsko PosiTest HHD High Voltage holiday Detector Manual
- 6Leeb leeb720 Spark Detector Manual
- 7PCWI DC15 pipeline Portable pinholing DC porosity Detector Manual
- 8PCWI DC30 pipeline Portable pinholing DC porosity Detector Manual
- 9KODIN DJ-6-A Holiday Detector Manual
- 10Elcometer D280-T-KIT Pulse DC Holiday Detector Kit Manual
