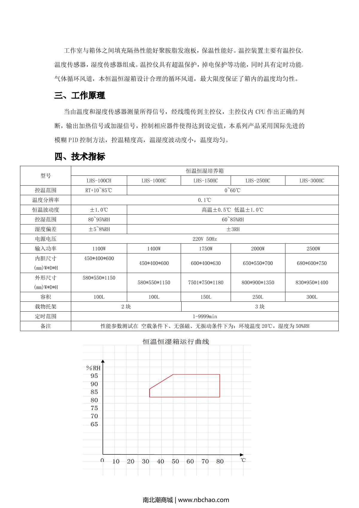
HuiTai LHS-150SC Constant Temperature and Humidity Chamber Manual,OI
Related products
-
Hengli WS-150 Climate Chamber, constant temperature and humidity detection box 0~65 ℃/150L0~65℃0.1℃±0.5℃¥14820.0SE -
Kenton LRH-150S Climate Chamber, constant temperature and humidity testing box 0~60 ℃/150L0~60℃50~90%R.H0.6Kw¥9470.0SE -
Recommended for more manual
- 1sanfa USE-800 Intelligent Constant Temperature and Humidity Chamber Manual
- 2hzaoc GDJS-250B Temperature&Humidity Cycling Test Chamber Manual
- 3HuiTai NBC-LHS-100H Humidity Test Chamber Manual
- 4HUDA QT-E702-1000K60 Programmable Humidity Chamber Manual
- 5HuiTai NBC-HW-408A Humidity Test Chamber Manual
- 6kesionots KS-HW150C(150℃) humidity chamber Manual
- 7TaiSiTe WSS-80D Constant temperature and Humidity Test Chamber Manual
- 8HuiTai NBC-LHS-408L Humidity Test Chamber Manual
- 9HuiTai NBC-LHS-225H Humidity Test Chamber Manual
- 10HuiTai LHS-100HC + independent temperature limit alarm system Constant temperature and Humidity Chamber Manual
