YanTe YT-H4E (0~4mm,0.001) Thickness Gauge Manual,OI
Related products
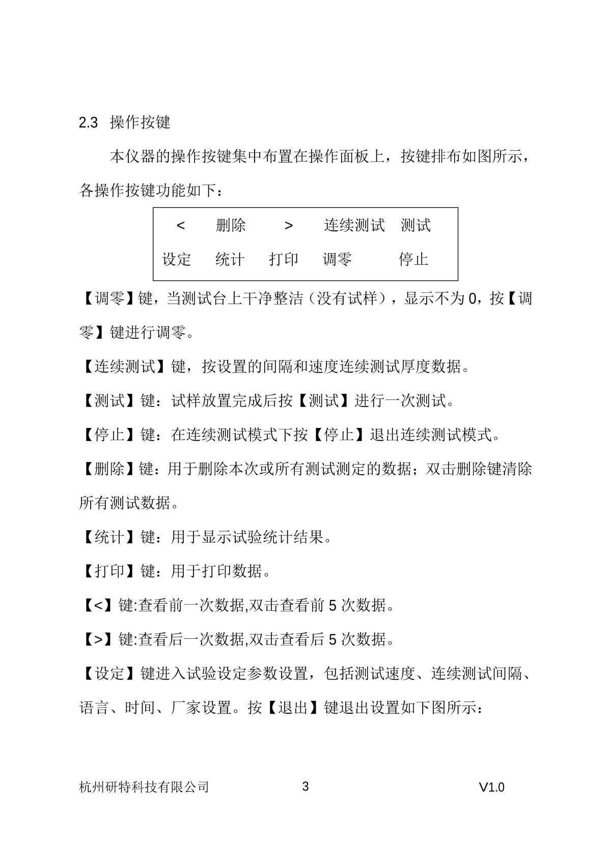
-
-
-
-
YINUO YN-HDY04 Automatic Film thickness meter 0~5mm 0.001mm0~5mm0.001mm≤ 0.002mm or ≤ 0.5%¥15100.0SE -
Recommended for more manual
- 1YanTe YT-H4E (0~4mm,0.001) Thickness Gauge Manual
- 2ChangChunYongXin ZHS-4 Paper and Cardboard thickness Tester Manual
- 3YanTe YT-H4B (pointer dial) Paper Thickness Gauge Manual
- 4YanTe YT-H18A (digital display dial) Paper thickness Tester Manual
- 5YanTe YT-H4A (digital display dial) Paper Thickness Gauge Manual
- 6YanTe YT-H4C (digital dial) Paper thickness Tester Manual
- 7YanTe YT-H4E (0~18mm,0.01) Thickness Gauge Manual
- 8ChangChunYongXin ZHS-4 digital display Paper and Cardboard thickness Tester Manual
