NiRun STM-2T Digital Stormer ViscoMeter Manual,OI
Related products
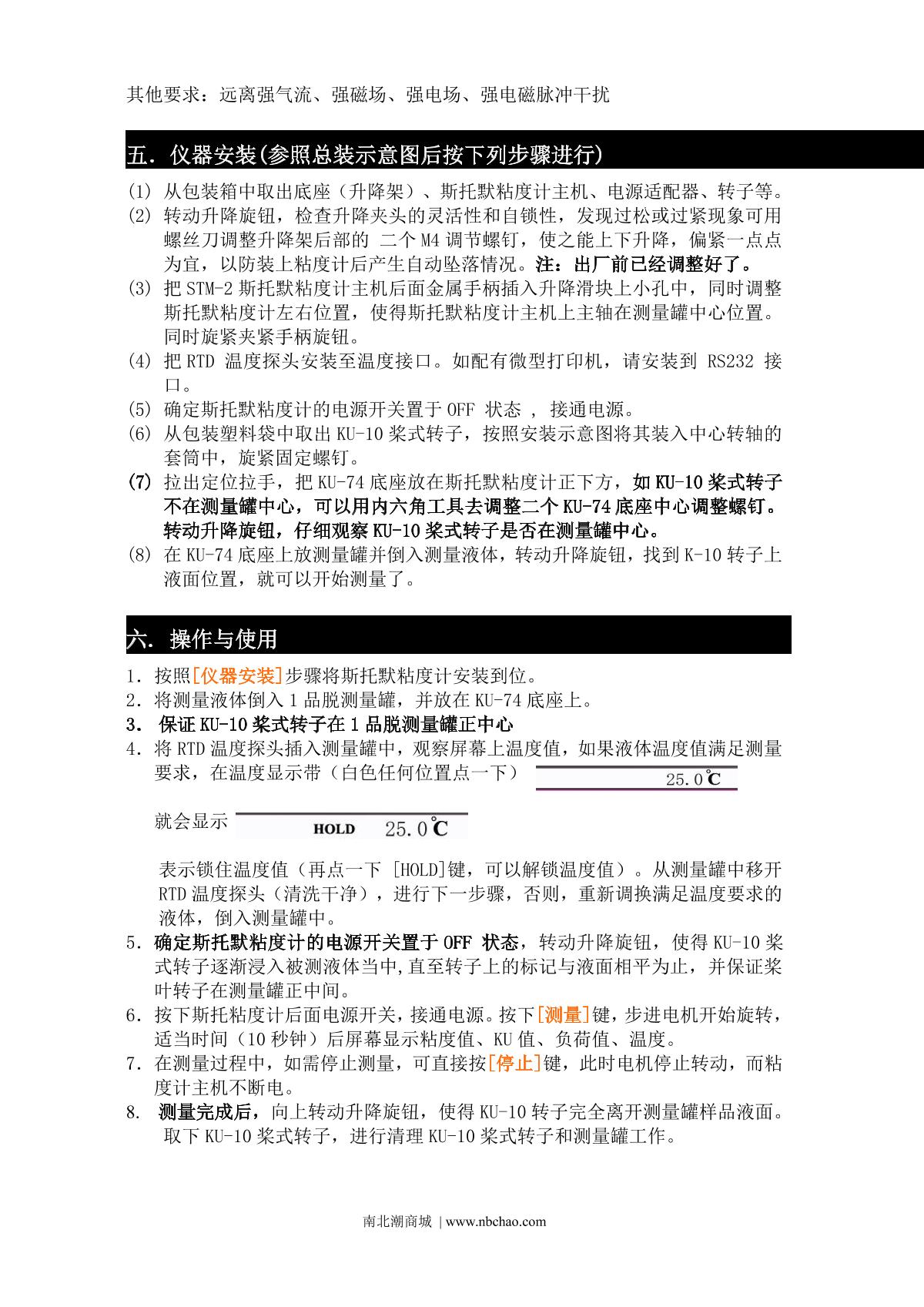
-
-
-
-
FANGRUI STM-2T Stormer Viscometer Viscosity Range 40.2~ 141.0KUdigital display40.2 ~ 141.0KU, 32 ~ 1099g, 27 ~ 5274cPKU / g / cP¥3630.0SE -
PUSHEN STM-V Stormer Viscometer KU/G/CP220V AC 50Hz40.2 ~ 141.0KU, 32 ~ 1099g, 27 ~ 5250cP0.1KU / 1g / 5cP¥6200.0SE -
PUSHEN STM-IVB Stormer Viscometer KU/G/CP220V AC 50Hz40.2 ~ 141.0KU, 32 ~ 1099g, 27 ~ 5250cP0.1KU / 1g / 5cP¥3380.0SE -
-
STM-IV Digital Stormer Viscometer YONGLIDA 40.2KU~ 141.0KU Viscosity Rangedigital display40.2~141.0KU,150~4000cPW / cP¥4400.0SE -
JINGKELIAN STM-III Stormer Viscometer for determination of paints and Miscellaneous Coating consistency with KU valuedigital display53~141UAT¥2630.0SE -
JINGKELIAN QNZ Stormer Viscometer measurement viscosity KU value ASTM-D562 standard and GB9269-88 standardMiscellaneous53~141UAT¥2230.0SE
Recommended for more manual
- 1Moderner STM-V+P Stormer ViscoMeter Manual
- 2NiRun STM-2T Digital Stormer ViscoMeter Manual
- 3SDC STM-IVB Stormer ViscoMeter Manual
- 4NiRun STM-2 Digital Stormer ViscoMeter Manual
- 5SHIBO STM-IV Stormer ViscoMeter Manual
- 6Pushen STM-IV Stormer ViscoMeter Manual
- 7Pushen STM-IVB Stormer ViscoMeter Manual
- 8JingTian STM-IV Stormer ViscoMeter Manual
- 9FangRui STM-2T Stormer ViscoMeter Manual
- 10JingKeLian STM-IV Stormer ViscoMeter Manual
