HBO HN-1 Digital Torque Tester brochure
Related products
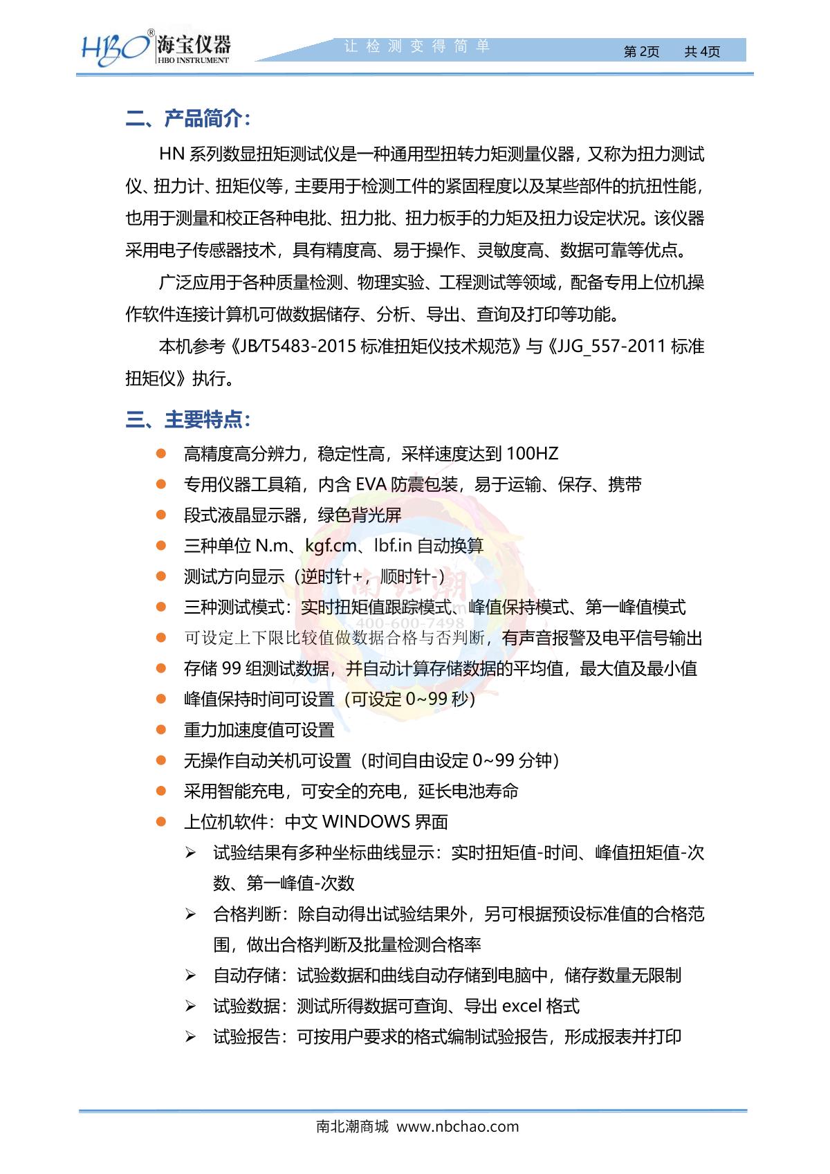
-
Digital high speed Torque Tester HN-5E Hypertherm, range 5N.m5N.m、50kgf.cm、44.2lbf.in0.001N.m、0.01kgf.cm、0.001lbf.inLevel 0.5¥5580.0SE -
Portable Shore Durometer LX-AO Hypertherm Type AO Portable Shore Durometer Hard Rubber, Hard Resin, etcLX-AO20-90HAO1HAO¥420.0SE -
HBO LX-E type rubber Hardness Gauge is suitable for medium hard resilience rubber microporous materials0-100HE1HE≤±1HE¥680.0SE -
HBO HS-DO digital display DO type rubber Hardness Gauge automatic timing peak mode0-100HDO0.1HDO≤±1HDO¥3200.0SE -
Digital dynamic Torque Tester HN-2C Hypertherm Torque Tester 2N.m2N.m、20.4kgf.cm、17.7lbf.in0.001N.m、0.01kgf.cm、0.009kgf.cmLevel 1¥12100.0SE -
Wheel amplitude dynamometer HG-500K Hypertherm, External Sensors Force Gauge 500KNdigital display500KN、50000kg、110000lb0.1kN、10kg、10lb¥6950.0SE -
Tensile Tester HF-200K Hypertherm, large load value, wheel amplitude tensile Tester200KN;20000kg;44000lb0.01KN;10Kg;10lbexternal¥6400.0SE -
-
-
Digital torque Measurement Instrument HNJ-5 Hypertherm, handheld torque measurement range 5N.m5N.m、50kgf.cm、44.2lbf.in0.001N.m、0.01kgf.cm、0.001lbf.inN.m、kgf.cm、lbf.in¥3210.0SE
Recommended for more brochure
- 1HBO HN-200E Digital high speed Torque Tester brochure
- 2HBO HN-20B Bottle cap Torque Tester brochure
- 3HBO HNS-50 Torque wrench verification instrument brochure
- 4HBO HNS-5000 Torque wrench verification instrument brochure
- 5WINISH WTT-05 Torque Tester brochure
- 6HBO HNS-2 Torque wrench verification instrument brochure
- 7HBO HN-1 Digital Torque Tester brochure
- 8HBO HN-20E Digital high speed Torque Tester brochure
- 9LABCHEN NLY-20 Bottle cap torsIon Meter brochure
- 10HBO HNJ-5 Digital Torque Gauge brochure
