AISRY ASR-1021(50KG) Tensile Strength Tester Manual,OI
Related products
-
Lugong STX20K Digital Display Double Arm Tensile Tester Double column tensile machine 20KN20KN1% - 100% FS (full scale)±1%¥17800.0SE -
-
-
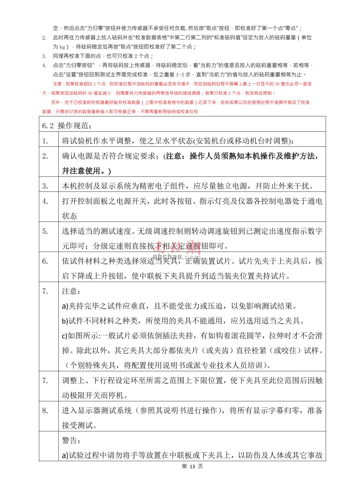
HUIDA HD-1001-A Universal Testing Machine Full computer servo control high-precision testing1/250000<0.5%0.5~100%F.S¥39800.0SE -
Jinan HORIZON DLS-05 Electronic Tensile Tester 30N 1000m30N1000m2% of maximum load - 100%¥12620.0SE -
Jinan HORIZON DLS-05 Electronic Tensile Tester 1000N 650mm1000N650mm2% of maximum load - 100%¥12620.0SE -
Haibao ZYD-100 desktop microcomputer-controlled universal testing machine, range 100N/10Kg100N;10Kg0.01N0.001Kg0.01lb0.001mm¥17280.0SE -
Huida HD-1003-B Zipper Compression Tensile Tester Load analysis 1/2500050kg1/25000<0.5%¥10900.0SE -
-
Yunda YD-LJ-W Vertical Multifunctional Tensile Strength Testing Machine 0~10kg0~10KGLevel 0.510KG¥12400.0SE
Recommended for more manual
- 1LUGONG STX1000 Digital single arm Tensile Tester Manual
- 2Duban UTTM4-DB25-204FM-100N Tensile Tester Manual
- 3AISRY ASR-1021(50KG) Tensile Strength Tester Manual
- 4Duban UTTM7-DB25-207FM-5N Tensile Tester Manual
- 5Duban UTTM7-DB25-207FM-2N Tensile Tester Manual
- 6LUGONG STX50K Tensile Tester Manual
- 7Factory NBC-1021(100KG) Tensile Strength Tester Manual
- 8Duban UTTM7-DB25-207FM-50N Tensile Tester Manual
- 9LUGONG STX5000H Digital single arm Tensile Tester Manual
- 10Duban UTTM4-DB25-204FM-200N Tensile Tester Manual
