ZhiBang ZB-SL Computer measure and control paper tearing meter Manual,OI
Related products
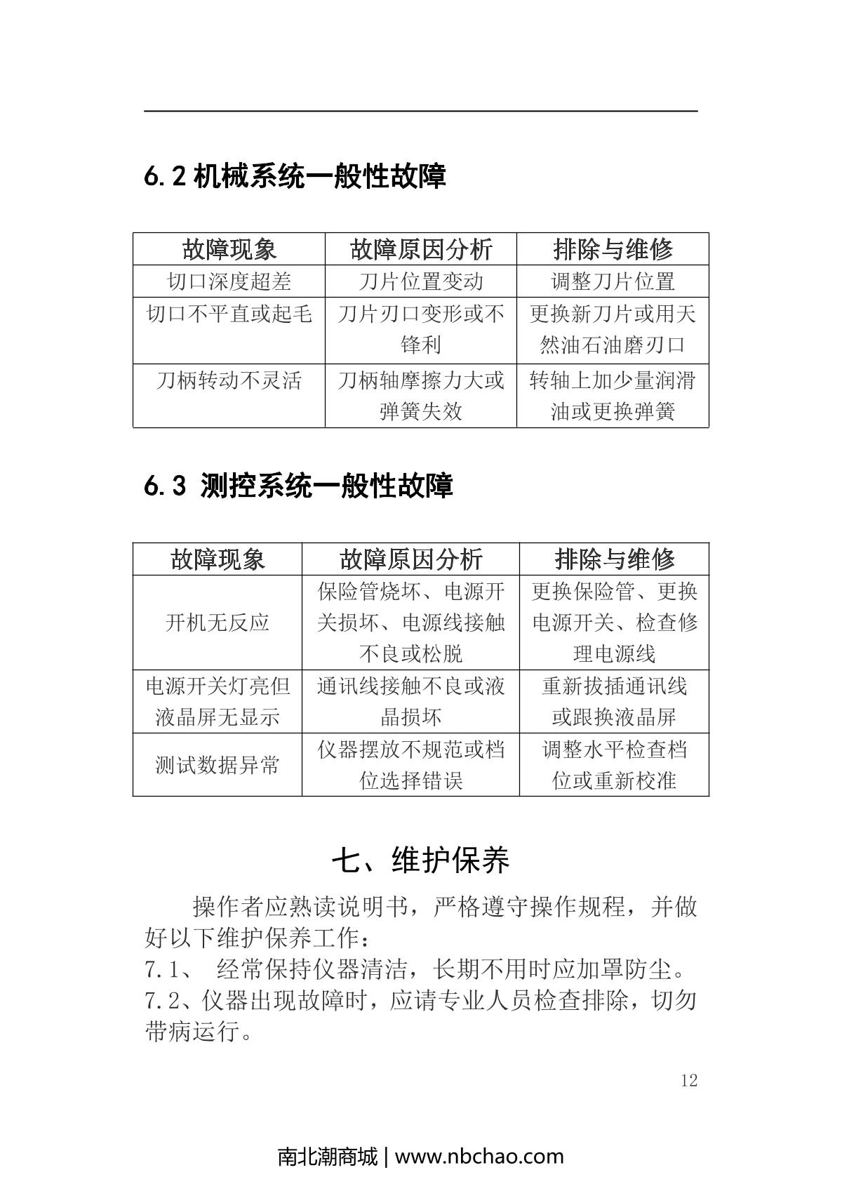
-
-
LD-SL-B Tear Strength Tester, touch screen10mN~ 16000mN, that is, A file (10~8000) mN, B file (8000~16000) mN±1.0%104±1mm¥10100.0SE
Recommended for more manual
- 1YanTe YT-SL1000 Paper tearing meter Manual
- 2AISRY ASR-563B Paper tearing Tester Manual
- 3ChangChunYongXin ZSE-1000 light pendulum Paper Tear Tester Manual
- 4ChangChunYongXin ZSE-1000 standard pendulum Paper Tear Tester Manual
- 5ZhiBang ZB-SL Computer measure and control paper tearing meter Manual
- 6Factory NBC-563B Paper tearing Tester Manual
- 7ChangChunYongXin ZSE-1000 pendulum Paper Tear Tester Manual
