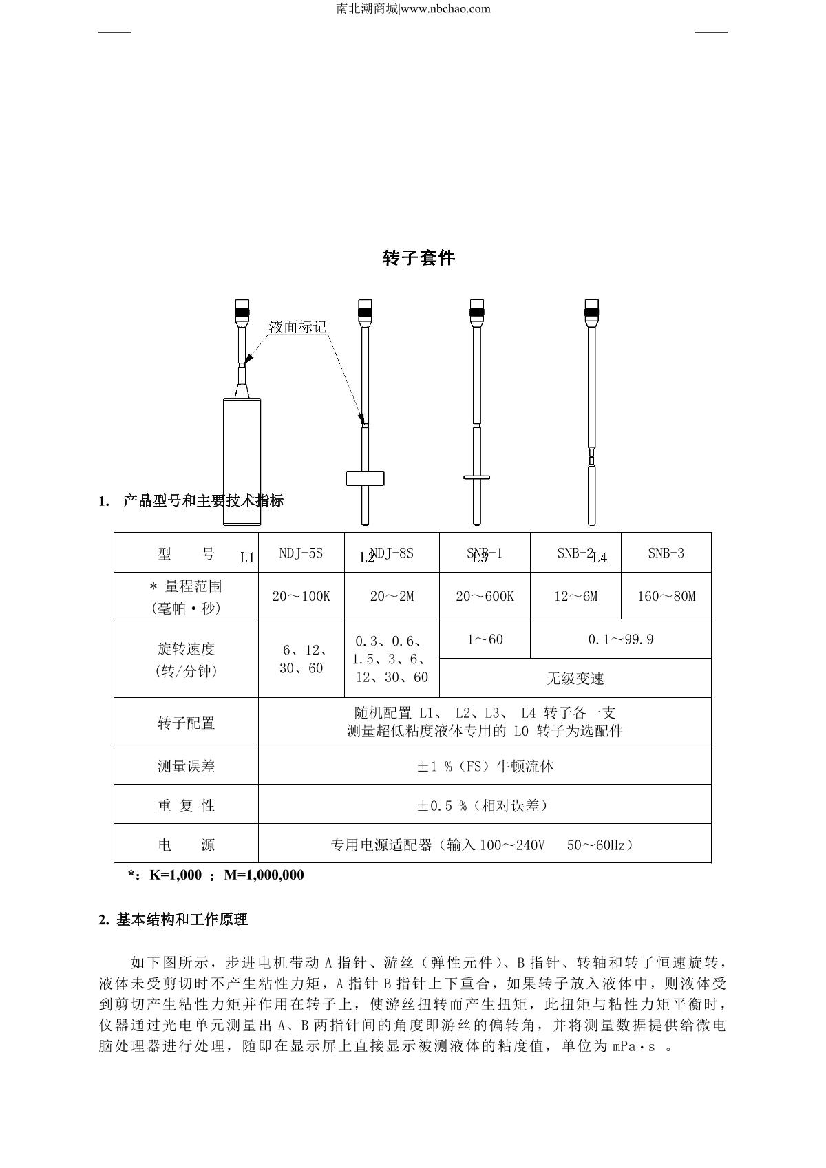
JingTian NDJ-5S+SSA Digital Rotational ViscoMeter Manual,OI
Related products
-
HUINUO NDJ-5S digital display Rotational Viscometer 100,000 CPdigital display20~100000mPa·sL1#、L2#、L3#、L4#¥2430.0SE -
HUINUO NDJ-5S Digital Rotational Viscometer Viscosimeter with L0 rotor1~100000mPa·sL0#、L1#、L2#、L3#、L4#±0.5%F.S¥3120.0SE -
HUINUO NDJ-5S Digital Rotational Viscometer with RTD temperature sensordigital display20~100000mPa·sL1#、L2#、L3#、L4#¥2540.0SE -
HUINUO NDJ-5S Laboratory Rotational Viscometer with a small number of sample adapters20~100000mPa·s1 piece each of rotors L1, L2, L3, L4, 21 #, 27 #, 28 #, and 29 #±0.5%F.S¥4700.0SE -
HUINUO NDJ-1S digital Rotational Viscometer with RTD temperature sensordigital display20~100000mPa·sL1#、L2#、L3#、L4#¥2190.0SE -
HUINUO NDJ-5S digital display Rotational Viscometer 100,000 CP printer20~100000mPa·sL1#、L2#、L3#、L4#±0.5%F.S¥2980.0SE -
NIRUN NDJ-5S Ultra Low Viscometer with Ultra Low Viscosity Adapter 0 #RotorLCD with blue backlight 4-line digital display1~100000mPa·s0#、1#、2#、3#、4#¥6210.0SE -
Pingxuan NDJ-5S Digital Rotational Viscometer 100000mPa.s1~1×100000mPa.s1 #, 2 #, 3 #, 4 #(0 #optional)6/12/30/60rpm¥2860.0SE -
HuiNuo NDJ-5S + 0 #Digital Rotational Viscometer experimental Viscosity-Meter 10~100,000 CPdigital display10~100000mPa.sStandard 0/1/2/3/4 (low viscosity samples can be measured)¥2180.0SE
Recommended for more manual
- 1NiRun NTV-E1 Smart Touch Digital ViscoMeter Manual
- 2FangRui HADV-1T Rotational viscoMeter Manual
- 3JingTian SNB-AI Digital Rotational ViscoMeter Manual
- 4NiRun SNB-1 (Customized) Digital ViscoMeter Manual
- 5JINGHAI SNB-3 Rotational ViscoMeter Manual
- 6JingTian NDJ-5S+SSA Digital Rotational ViscoMeter Manual
- 7NiRun LDV-2+Pro Digital ViscoMeter Manual
- 8HuiNuo LVDV-1 Digital Rotational ViscoMeter Manual
- 9FangRui NDJ-9S+ULR Digital ViscoMeter Manual
- 10JingTian "DV program control download software" "DV program control download software" Manual
