YiHeng DU-20 Oil Bath Manual,OI
Related products
-
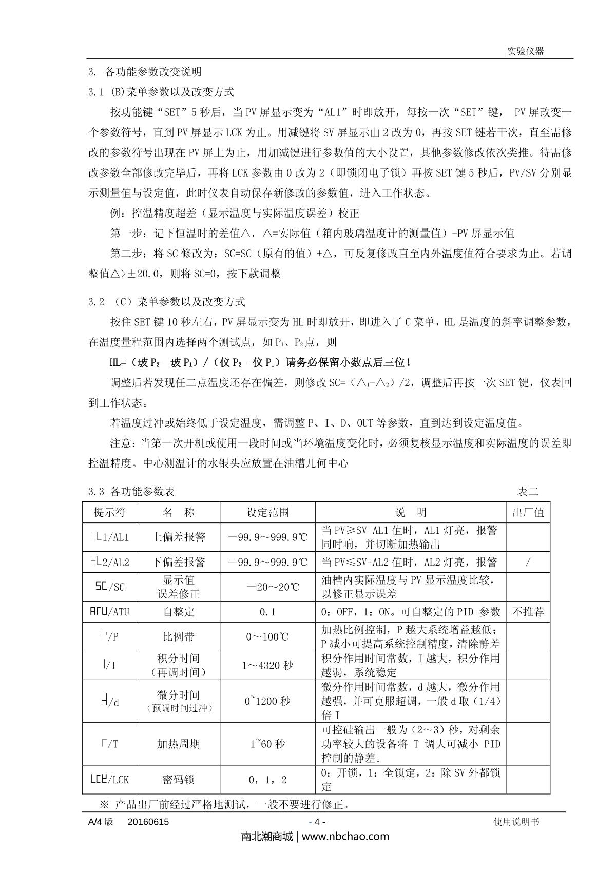
Kenton HH-4 Digital Display Water bathRT+5~100°CHigh Precision Sensors and Integrated Components, Digital Tube Display1℃¥780.0SE -
Honghua CH-6 digital display constant temperature Water Bath pot 6 holesRT+~99.9°C±0.5℃20L¥810.0SE -
-
Kenton HH-2 Digital Display Water bathRT+5~100°CHigh Precision Sensors and Integrated Components, Digital Tube Display1℃¥660.0SE -
-
-
HX-10/10F mini thermostatic Dry Bath M1 centrifuge tube 40 * 0.2ml applicable to 8 * 0.2 row tubeM1Centrifuge tube 40 * 0.2ml can be applied to 8 * 0.2 row tube¥330.0SE -
Honghua HH-4 high-grade, digital display constant temperature Water Bath 4 holesFour holes330*330*140304 stainless steel¥650.0SE -
HUXI high temperature Dry Bath optional module HX04 12.5mm aperture * 24 holesHX0412.5Mm aperture * 24 holes¥460.0SE -
HUXI high temperature Dry Bath optional module HX17 0.2ml * 96 holes (with high temperature double module)HX170.2Ml * 96 holes (with high temperature double module)¥910.0SE
Recommended for more manual
- 1HongHua HH-4 Digital display constant temperature Water Bath (double column) Manual
- 2DaDi HH-S24A Thermostatic Water Bath Manual
- 3YiHeng DU-20 Oil Bath Manual
- 4TaiSiTe DK-98-Ⅱ A (single row four holes) Electric thermostatic Water Bath Manual
- 5DaDi HH-S2 Thermostatic Water Bath Manual
- 6TaiSiTe DK-98-Ⅱ (double row four holes) Electric thermostatic Water Bath Manual
- 7HuXi HX-10F Mini thermostatic metal bath Manual
- 8HongHua HH-6 Digital display constant temperature Water Bath (double column) Manual
- 9RONGHUA HH-601 Circulating Water Bath Manual
- 10TaiSiTe DK-98-Ⅱ (double row eight holes) Electric thermostatic Water Bath Manual
