DeYouTe DYT-600Z Contact angle Tester brochure
Related products
-
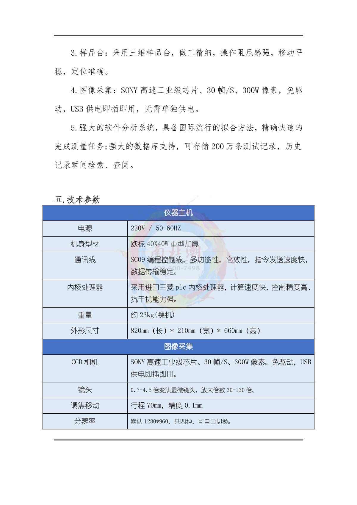
DYT-600Z contact angle measuring instrument wetting angle measuring instrument, automatic220V / 50-60HZEuropean standard 40X40W heavy duty thickeningSC09 programming control line, versatility, high efficiency, fast command sending speed, stable data transmission.¥33600.0SE -
DEYOTE JYW-200A liquid Surface Tensiometer platinum ring method0~200.0mN/m0.1mN/m≤ ±1%FS.¥7800.0SE -
DEYOTE JY-PHA contact angle Tester wettability TesterSeat drop method, forward angle, backward angle, etc0~180°±0.1°¥17500.0SE -
-
DEYOTE JY-PHB contact angle analyzer, droplet shape analyzerSeat drop method, forward angle, backward angle, roll angle, etc0~180°±0.1°¥22800.0SE
Recommended for more brochure
- 1FangRui JCY-3 Contact Angle Analyzer brochure
- 2DINGSHENG JY-82D Automatic video contact angle Tester for oversized samples brochure
- 3HuiNuo JY-Pha Contact angle Meter brochure
- 4DINGSHENG JY-82C Automatic video contact angle Tester brochure
- 5DeYouTe DYT-600Z Contact angle Tester brochure
- 6DeYouTe JY-PHB Contact angle Tester brochure
- 7HuiNuo JY-PHb Contact angle Meter brochure
- 8DINGSHENG JY-82B Automatic video contact angle Tester brochure
- 9Factory HYQ-Z-102 Manual Contact Angle Analyzer brochure
- 10Factory HYQ-Z-103 Automatic Contact Angle Analyzer brochure
