YanTe YT-ACM Automatic Colorimeter Manual,OI
Related products
-
YUE FENG SD-1 Beer Colorimeter high-precision chroma measurement Instrument0.010~50EBC±0.5EBC¥4350.0SE -
-
CHNSPEC DS-812N Benchtop liquid Colorimeter intelligent zero calibrated minimum liquid addition 1mlD/0 (Scattering Illuminant, 0 degree viewing angle) (in accordance with CIE No. 15, ISO 7724/1, ASTM E1164, DIN 5033 Teil7, JIS Z8722 Condition c.) ASTM D1209, ASTM D5386, ASTM D6045, ASTM D6166, ASTM D1502supportφ 40mm, Avian-D full diffuse reflection surface coating¥23000.0 -
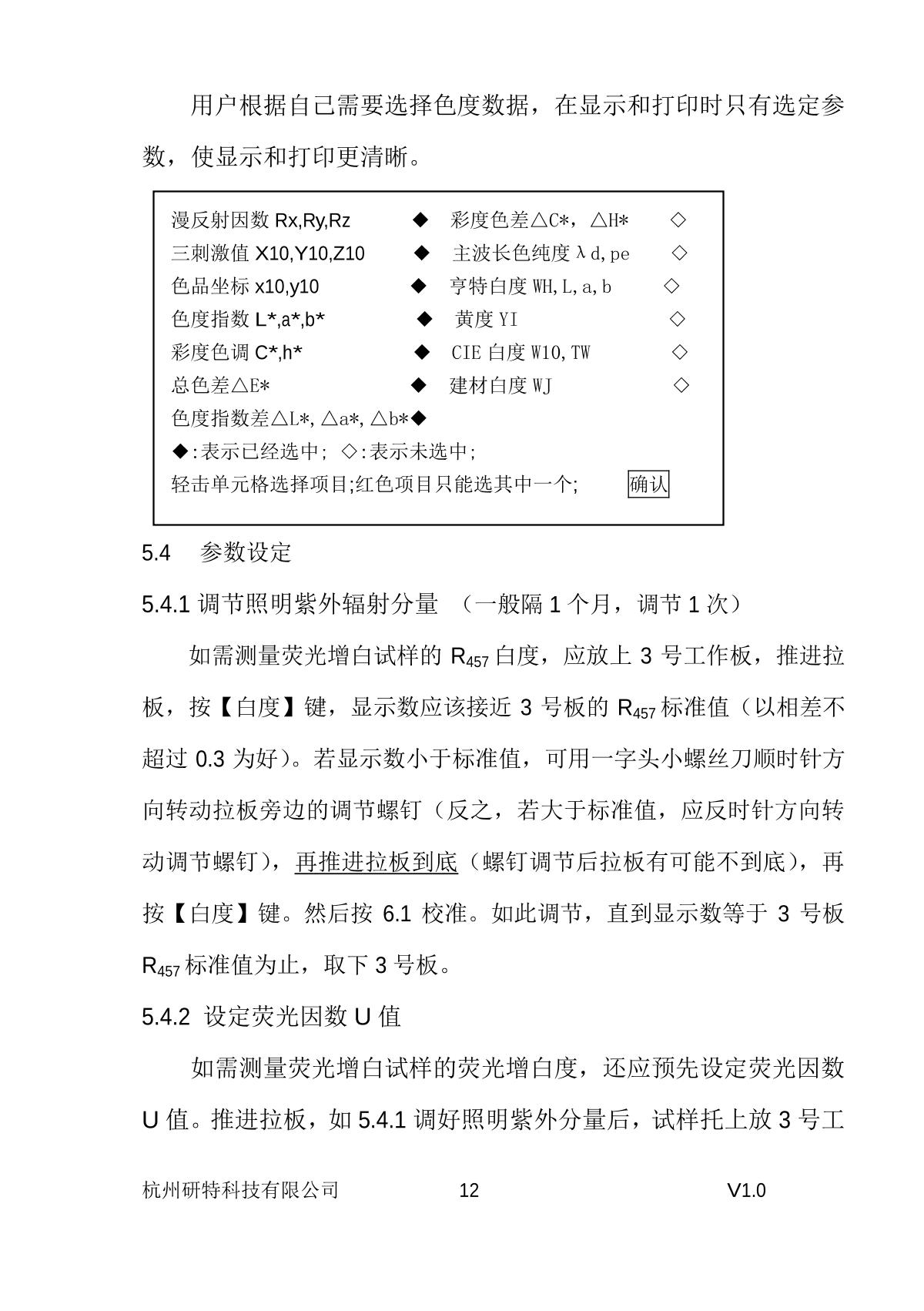
YANTE YT-ACM Automatic Colorimeter one-button automatic measurement, touch displayAC(100~240)V,(50/60)HzTemperature (10~35) ℃, Relative Humidity < 85%Test plane ≥ 0019 30mm, thickness ≤ 40mm¥18300.0SE -
-
-
3NH TS4010 Liquid ColorimeterΦ40mmLight spectrum LED Light sourcePlane grating spectroscopy¥23000.0 -
YINUO YN-SD01 Colorimeter whiteness fluorescent whiteness opacity chroma yellowness△R457≤0.5, △Y≤1.0,△x≤0.010,△y≤0.0100.10%150mm, test hole diameter 25mm, analog D65 lighting body lighting¥13980.0SE -
-
LEICI DGB-421 Portable Water Colorimeter Platinum-Cobalt chroma(0~50) degreesNo more than +/- 5% or +/- 1 degreeNot more than 3.0%¥2410.0SE
Recommended for more manual
