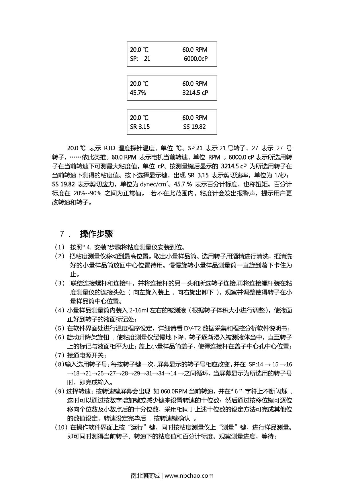
NiRun HBDV-T2 Digital Viscometer Manual,OI
Related products
-
NIRUN NTV-E2 Intelligent Touch Digital Viscometer Measurement range 1-2 million Pa.stouch type1~2000000mPa·s1 #, 2 #, 3 #, 4 #(0 #optional)¥8710.0SE
Recommended for more manual
- 1NiRun DV-79B (including printer) Digital Viscometer Manual
- 2FangRui HADV-1T Rotational viscometer Manual
- 3JingTian HBDV-2H Digital Rotational Viscometer Manual
- 4NiRun HBDV-1+Pro Digital Viscometer Manual
- 5FangRui LV-SSR Viscometer Manual
- 6FangRui SNB-1A-J High temperature swirl/spin Viscometer Manual
- 7JingTian NDJ-8S RTD Digital Rotational Viscometer Manual
- 8NiRun LDV-3+Pro Digital Viscometer Manual
- 9HuiNuo NDJ-8S+LC-1008 Digital Rotational Viscometer Manual
- 10JingTian HBDV-1H Digital Rotational Viscometer Manual
