Suoguang WRS-1U Melting point meter Manual,OI
Related products
-
SUOGUANG WRS-2U Automatic Melting point meter melting point Measurement range up to 400 ℃RT+~400℃0.01℃0.2/0. 5/1/1 5/2/3/4/5 ℃/min¥9760.0SE -
JIAHANG JH60 automatic Melting point meter temperature measurement range Room temperature -400 ℃ No video functionRT+~400°C0.1℃0.1~ 20 ℃ (200 gears, stepless adjustable)SE -
JIAHANG JH50 video Melting point meter with high definition camera lens module, the range is room temperature~ 400 ℃RT+~400°C0.1℃0.1~ 20 ℃ (200 gears, stepless adjustable)SE
Recommended for more manual
- 1Suoguang X-4B Melting point meter Manual
- 2Suoguang WRX-5C Melting point meter Manual
- 3Suoguang WRS-1B Melting point meter Manual
- 4Suoguang WRX-5B Melting point meter Manual
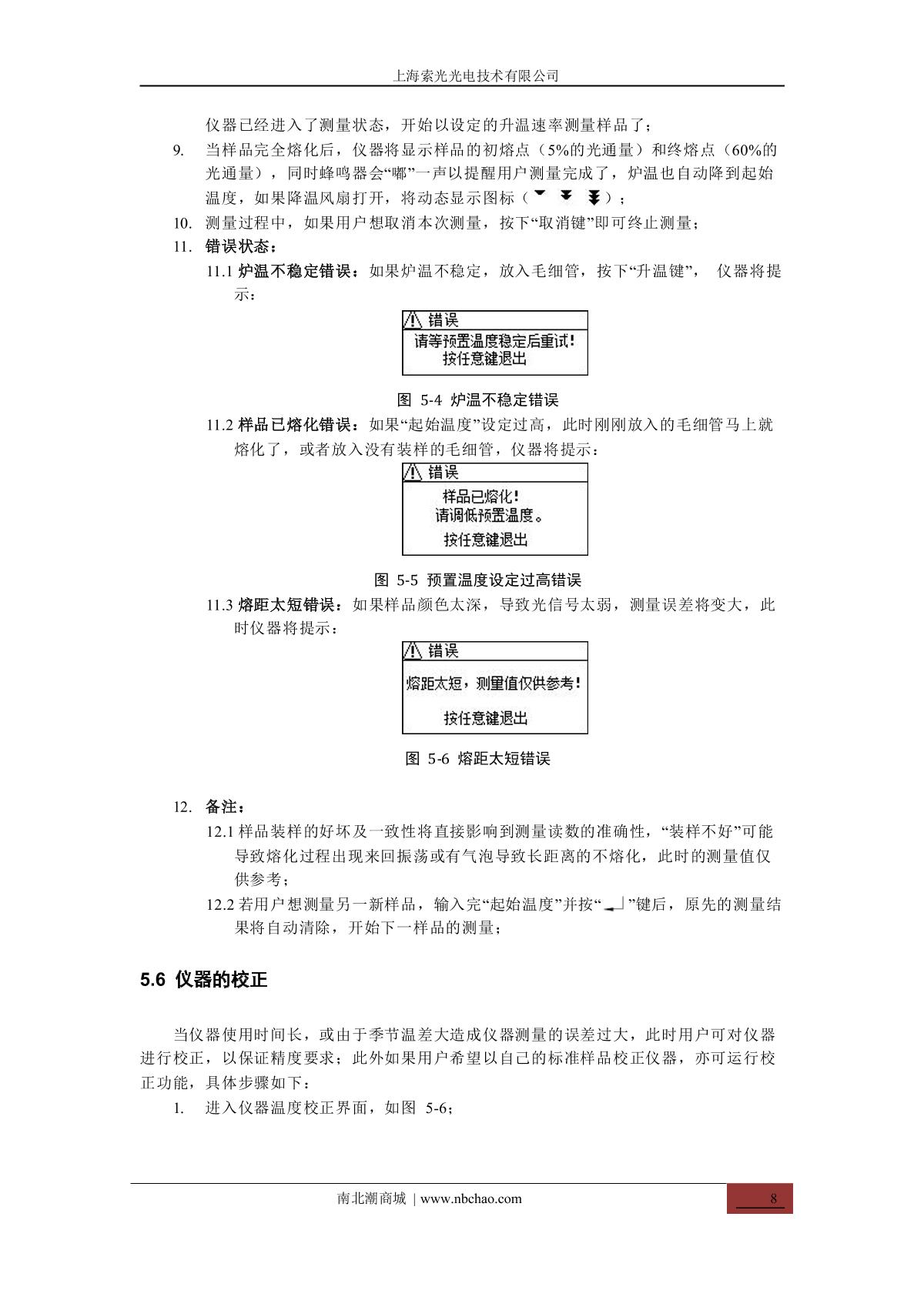
- 5Suoguang WRS-1U Melting point meter Manual
- 6Suoguang X-4A Melting point meter Manual
- 7Suoguang WRX-5A Melting point meter Manual
- 8Suoguang WRS-1A Melting point meter Manual
