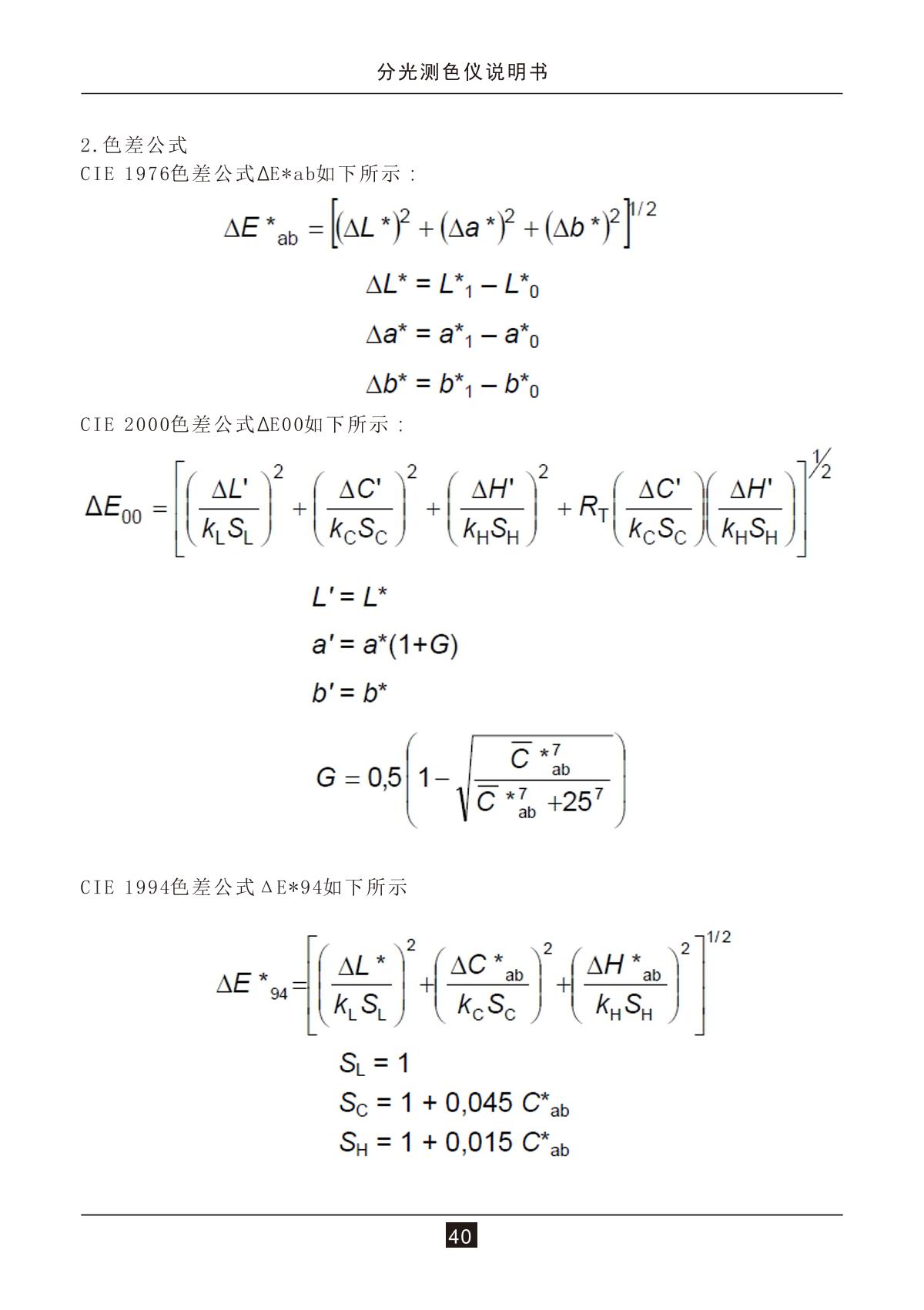
3NH YS3010 Colorimeter Manual,OI
Related products
-
CHNSPEC CS-420 professional version Colorimeter 11mm caliberDai QingD/8-SCI + SCE, (diffuse illumination, 8 ° direction reception), including specular reflected light to remove specular reflected light)Standard deviation Delta E * ab ≤ 0.03; Average: dE * ab ≤ 0.04; MAX Maximum: dE * ab ≤ 0.06¥8200.0SE -
3NH TS7030 spectral Colorimeter Delta E * ab < 0.06D/8 (diffuse illumination, 8 ° direction reception) SCI/SCE measurement conforms to CIE No.15, GB/T 3978, GB 2893, GB/T 18833, ISO7724-1, ASTM E1164, DIN5033 Teil7F40mmLight spectrum LED light sourceSE -
3NH TS7020 Colorimeter softwareD/8 (diffuse illumination, 8 ° direction reception) SCI measurement conforms to CIE No. 15, GB/T 3978, GB 2893, GB/T 18833, ISO7724-1, ASTM E1164, DIN5033 Teil7Φ40mmLight spectrum LED Light source¥7500.0SE -
3NH TS7010 Portable Colorimeter 8mmD/8 (diffuse illumination, 8 ° direction reception) SCI measurement conforms to standard CIE No.15, GB/T 3978, GB 2893, GB/T 18833, ISO7724-1, ASTM E1164, DIN5033 Teil7F40mmLight spectrum LED light source¥5000.0SE -
3NH TS20 Portable Colorimeter SoftwareD/8 (diffuse illumination, 8 ° direction reception) SCI measurement conforms to standard CIE No.15, GB/T 3978, GB 2893, GB/T 18833, ISO7724-1, ASTM E1164, DIN5033 Teil7F40mmLight spectrum LED light sourceSE -
3NH YS3060 high accuracy color reader 4mm/8mm measurement diameterD/8 (diffuse illumination, 8 ° direction reception); SCI/SCE measurement; including UV/exclude UV measurement; conforms to CIE No. 15, GB/T 3978, GB 2893, GB/T 18833, ISO7724/1, ASTM E1164, DIN5033 Teil7256 pixel dual array CMOS image sensor400~700nmSE -
3NH NS810 Colorimeter D/8mmD/8 ° (diffuse reflection uniform illumination 8 ° reception); in line with standard CIE No.15, GB/T 3978.F58mmCombination LED light sourceSE -
CHNSPEC CS-660A Colorimeter is suitable for color scheme and coating, Spinning & weaving, plastic, food, building materials, etcD/8 (Scattering Light source, 8 degree Viewing Angle), SCI (including specular reflection component)/SCE (excluding specular reflection component) synchronous measurement functionDual Path Array SensorsA,C,D50,D55,D65,D75,F1,F2,F3,F4,F5,F6,F7,F8,F9,F10,F11,F12,CWF,U30.DLF,NBF,TL83,TL84.U35¥34600.0SE -
CHNSPEC CS-600A Colorimeter for inks, Plastics, Food, Spinning & weaving, Hardware, Automotive, etcD/8 (Scattering Light source, 8 degree Viewing Angle), SCI (including specular reflection component)/SCE (excluding specular reflection component) synchronous measurement functionDual Path Array SensorsA,C,D50,D55,D65,D75,F1,F2,F3,F4,F5,F6,F7,F8,F9,F10,F11,F12,CWF,U30.DLF,NBF,TL83,TL84.U35¥21500.0SE -
NS800 Colorimeter 45 °/0 8mm45 °/0 ° (45 ° annular uniform illumination 0 ° reception); conforms to standard CIE No. 15, GB/T 3978Φ58mmCombined LED Light sourceSE
Recommended for more manual
- 1X-rite Ci62 Handheld portable Colorimeter Manual
- 23NH CR7+ Spectroscopic color difference treasure Manual
- 3CHNSpec CS-411 Spectroscopic Colorimeter Manual
- 4CHNSpec CS-422 Spectroscopic Colorimeter Manual
- 53NH CR8 Spectroscopic color difference treasure Manual
- 63NH YS4560 Raster Colorimeter Manual
- 7CHNSpec CS-610B(6mm) Colorimeter Manual
- 8IWAVE WS2300(Φ6mm) Colorimeter Manual
- 93NH NS808 Traffic sign measurement module Colorimeter Manual
- 103NH ST2020 Array Colorimeter Manual
