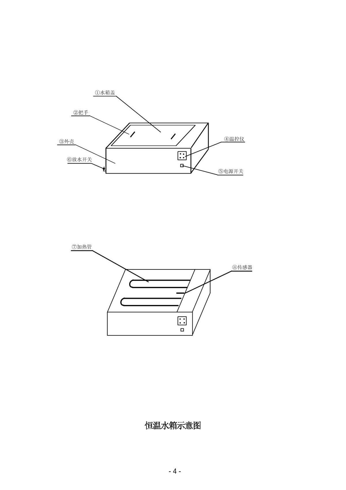
Spring HH-US-A Thermostatic Water Bath box Manual,OI
Related products
-
Honghua HH-1 high-grade digital display constant temperature Water Bath, single holesingle hole150*150*140mm304 stainless steel¥470.0SE
Recommended for more manual
- 1DaDi HH-S1A (stainless steel cover) thermostatic water bath Manual
- 2RONGHUA HH-601 Circulating Water Bath Manual
- 3TaiSiTe DK-98-Ⅱ (single well) Electric thermostatic Water Bath Manual
- 4HongHua HH-1 Anti-dry burning constant temperature Water Bath Manual
- 5DaDi HH-S1A thermostatic water bath Manual
- 6HongHua HH-6 Digital display constant temperature Water Bath (double column) Manual
- 7Spring HH-US-B Thermostatic Water Bath box Manual
- 8HongHua HH-2 Digital display thermostatic Water Bath Manual
- 9RONGHUA HH-4S (single) Digital thermostatic Oil Bath Manual
- 10TaiSiTe DK-98-Ⅱ A (double row eight holes) Electric thermostatic Water Bath Manual
